|
PostGIS
3.3.9dev-r@@SVN_REVISION@@
|
Definition at line 1481 of file lwgeodetic.c.
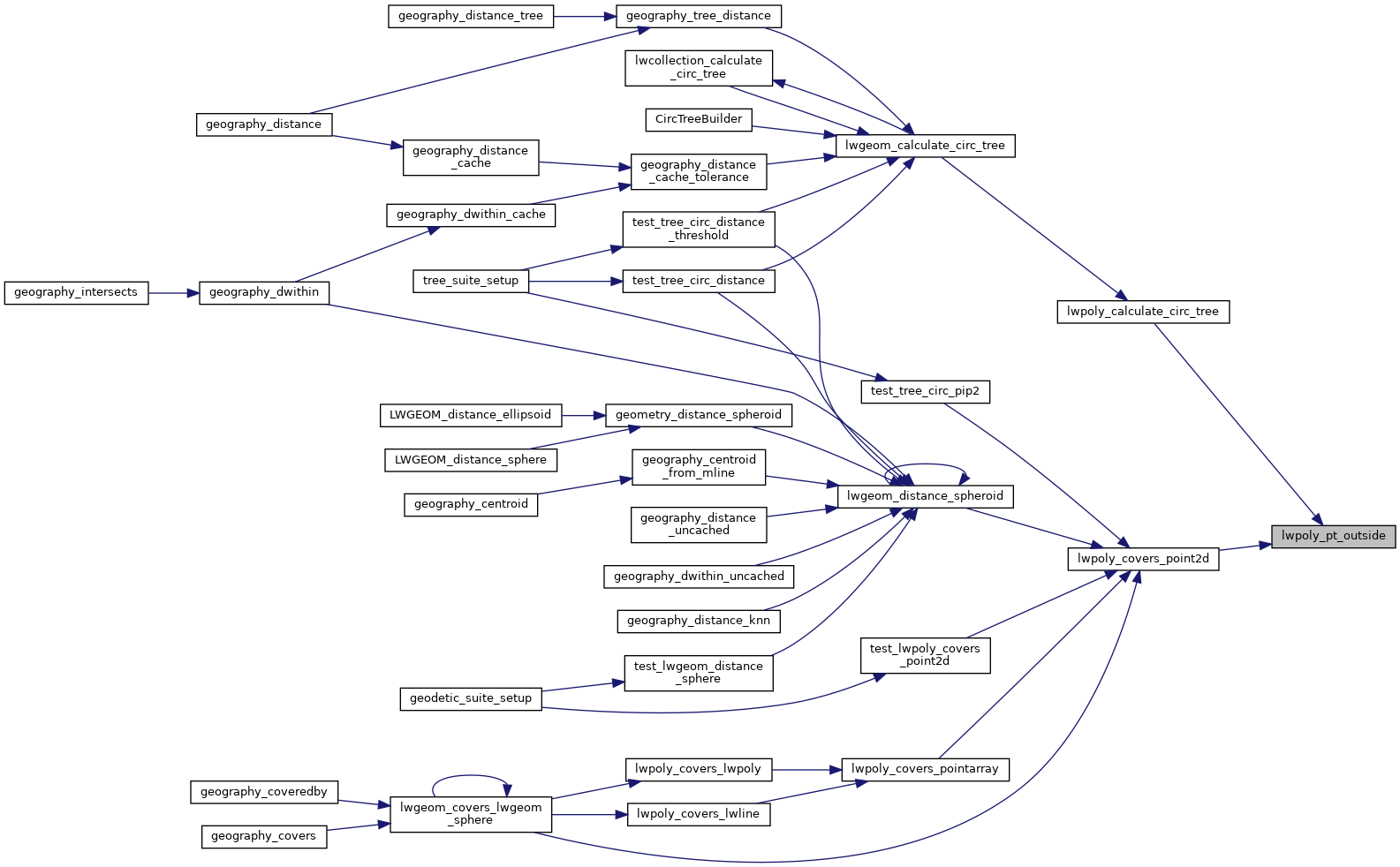
References LWPOLY::bbox, gbox_pt_outside(), LW_FALSE, lwgeom_calculate_gbox_geodetic(), and lwpoly_pt_outside_hack().
Referenced by lwpoly_calculate_circ_tree(), and lwpoly_covers_point2d().

