|
PostGIS
3.3.9dev-r@@SVN_REVISION@@
|
|
static |
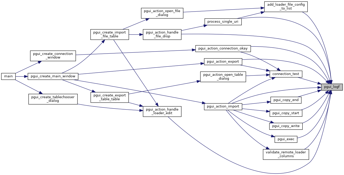
Definition at line 248 of file shp2pgsql-gui.c.
References pixval::fmt, and pgui_log_va().
Referenced by add_loader_file_config_to_list(), connection_test(), pgui_action_connection_okay(), pgui_action_export(), pgui_action_handle_file_drop(), pgui_action_handle_loader_edit(), pgui_action_import(), pgui_copy_end(), pgui_copy_start(), pgui_copy_write(), pgui_exec(), process_single_uri(), and validate_remote_loader_columns().

