|
PostGIS
3.3.9dev-r@@SVN_REVISION@@
|
Returns true if P is on the same side of the plane partition defined by A1/A3 as A2 is.
Only makes sense if P has already been determined to be on the circle defined by A1/A2/A3.
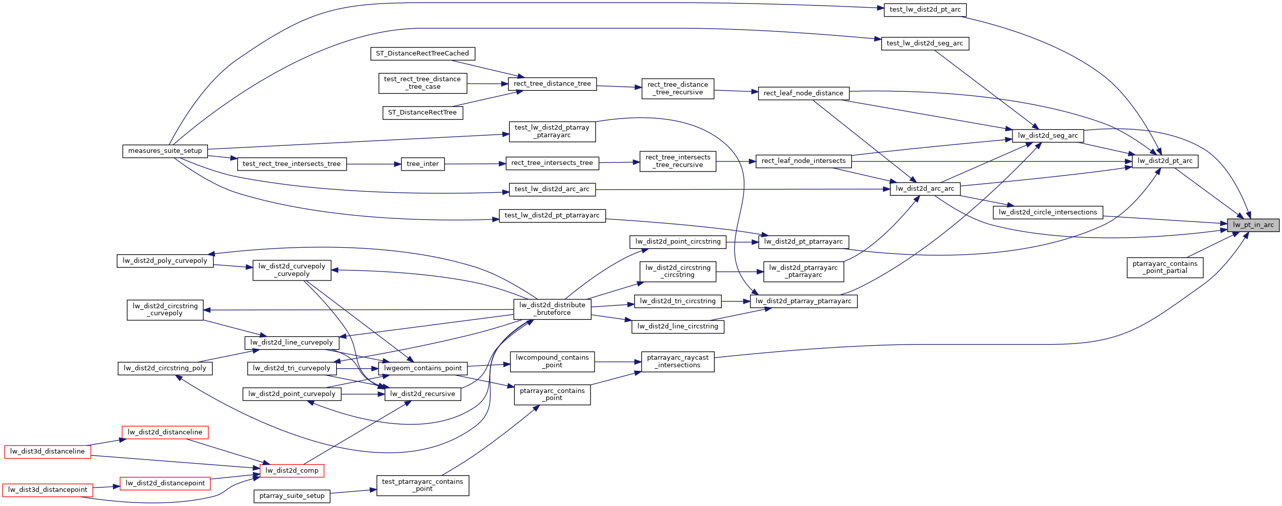
Definition at line 84 of file lwalgorithm.c.
References lw_segment_side().
Referenced by lw_dist2d_arc_arc(), lw_dist2d_circle_intersections(), lw_dist2d_pt_arc(), lw_dist2d_seg_arc(), ptarrayarc_contains_point_partial(), and ptarrayarc_raycast_intersections().

