|
PostGIS
3.3.9dev-r@@SVN_REVISION@@
|
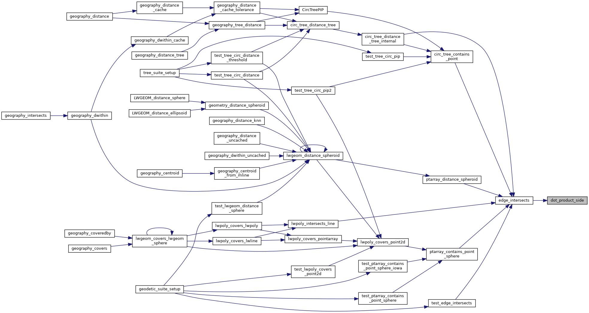
Utility function for edge_intersects(), signum with a tolerance in determining if the value is zero.
Definition at line 3366 of file lwgeodetic.c.
References dot_product(), and FP_IS_ZERO.
Referenced by edge_intersects().

