|
PostGIS
3.3.9dev-r@@SVN_REVISION@@
|
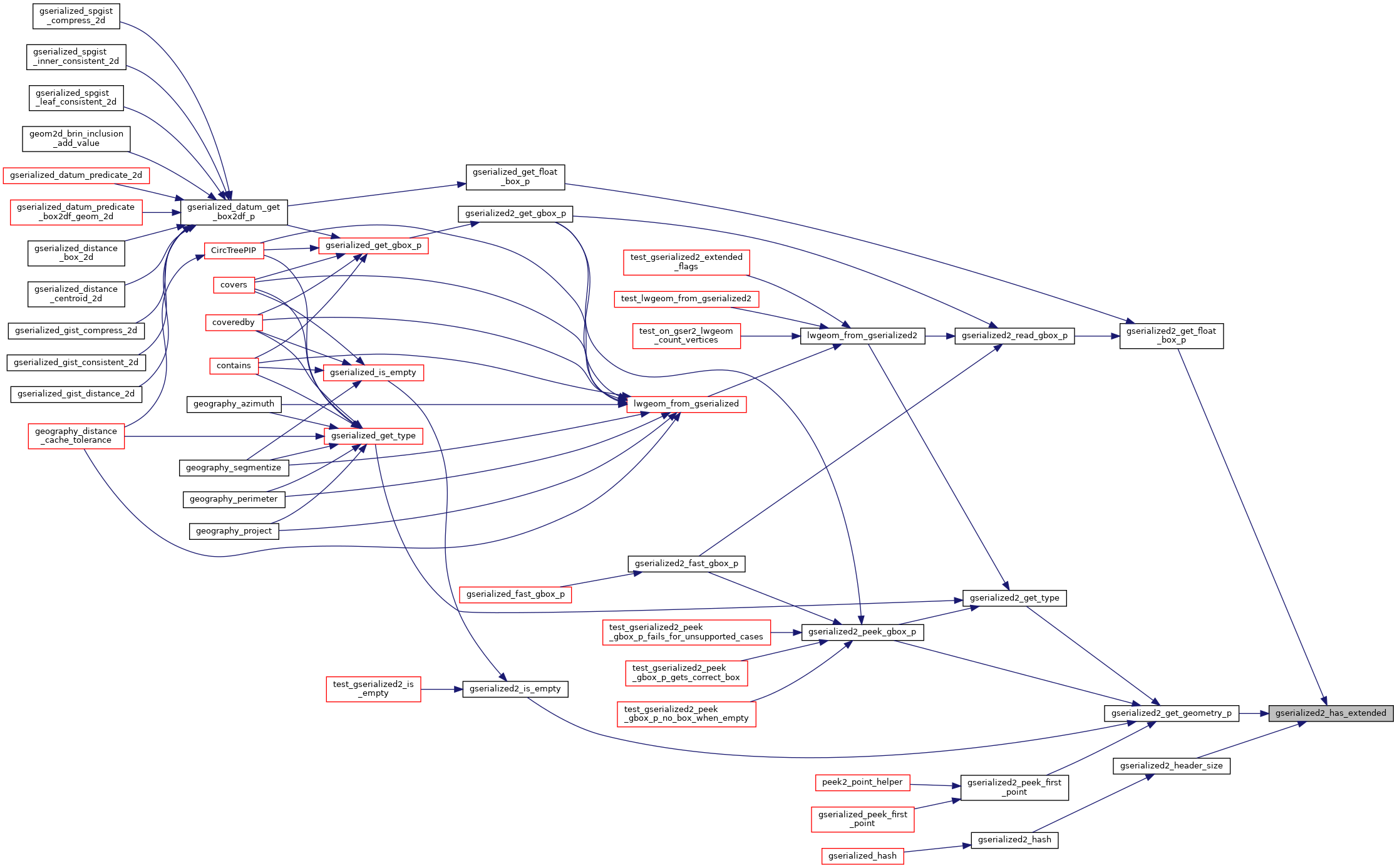
| int gserialized2_has_extended | ( | const GSERIALIZED * | g | ) |
Check if a GSERIALIZED has an extended flags section.
Definition at line 153 of file gserialized2.c.
References G2FLAGS_GET_EXTENDED, and GSERIALIZED::gflags.
Referenced by gserialized2_get_float_box_p(), gserialized2_get_geometry_p(), and gserialized2_header_size().
