|
PostGIS
3.3.9dev-r@@SVN_REVISION@@
|
|
inlinestatic |
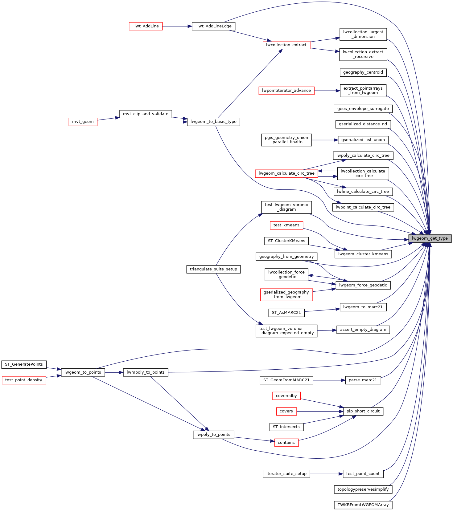
Return LWTYPE number.
Definition at line 145 of file lwinline.h.
References LWGEOM::type.
Referenced by _lwt_AddLineEdge(), assert_empty_diagram(), extract_pointarrays_from_lwgeom(), geography_centroid(), geography_from_geometry(), geos_envelope_surrogate(), gserialized_distance_nd(), gserialized_list_union(), lwcollection_calculate_circ_tree(), lwcollection_extract_recursive(), lwcollection_largest_dimension(), lwgeom_cluster_kmeans(), lwgeom_force_geodetic(), lwgeom_to_basic_type(), lwgeom_to_marc21(), lwgeom_to_points(), lwline_calculate_circ_tree(), lwmpoly_to_points(), lwpoint_calculate_circ_tree(), lwpoly_calculate_circ_tree(), lwpoly_to_points(), parse_marc21(), pip_short_circuit(), test_lwgeom_voronoi_diagram(), test_point_count(), topologypreservesimplify(), and TWKBFromLWGEOMArray().
