|
PostGIS
3.3.9dev-r@@SVN_REVISION@@
|
|
static |
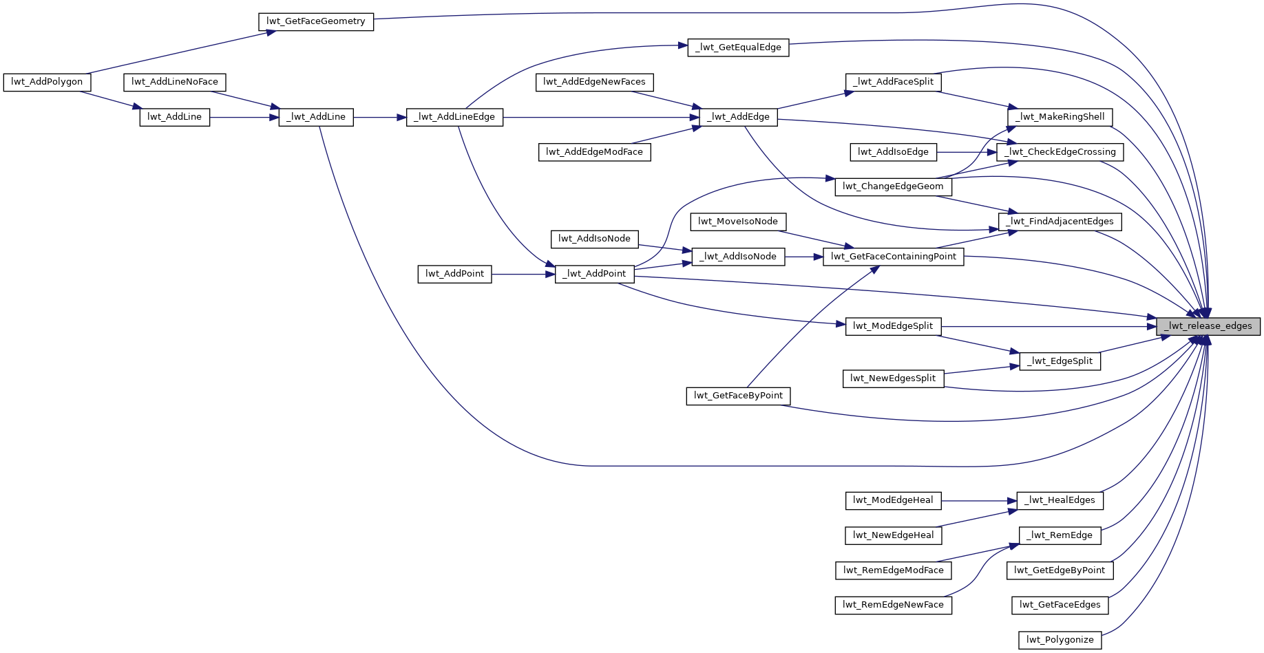
Definition at line 465 of file lwgeom_topo.c.
References lwfree(), and lwline_free().
Referenced by _lwt_AddFaceSplit(), _lwt_AddLine(), _lwt_AddPoint(), _lwt_CheckEdgeCrossing(), _lwt_EdgeSplit(), _lwt_FindAdjacentEdges(), _lwt_GetEqualEdge(), _lwt_HealEdges(), _lwt_MakeRingShell(), _lwt_RemEdge(), lwt_ChangeEdgeGeom(), lwt_GetEdgeByPoint(), lwt_GetFaceByPoint(), lwt_GetFaceContainingPoint(), lwt_GetFaceEdges(), lwt_GetFaceGeometry(), lwt_ModEdgeSplit(), lwt_NewEdgesSplit(), and lwt_Polygonize().

