|
PostGIS
3.3.9dev-r@@SVN_REVISION@@
|
| Datum RASTER_fromWKB | ( | PG_FUNCTION_ARGS | ) |
Definition at line 143 of file rtpg_wkb.c.
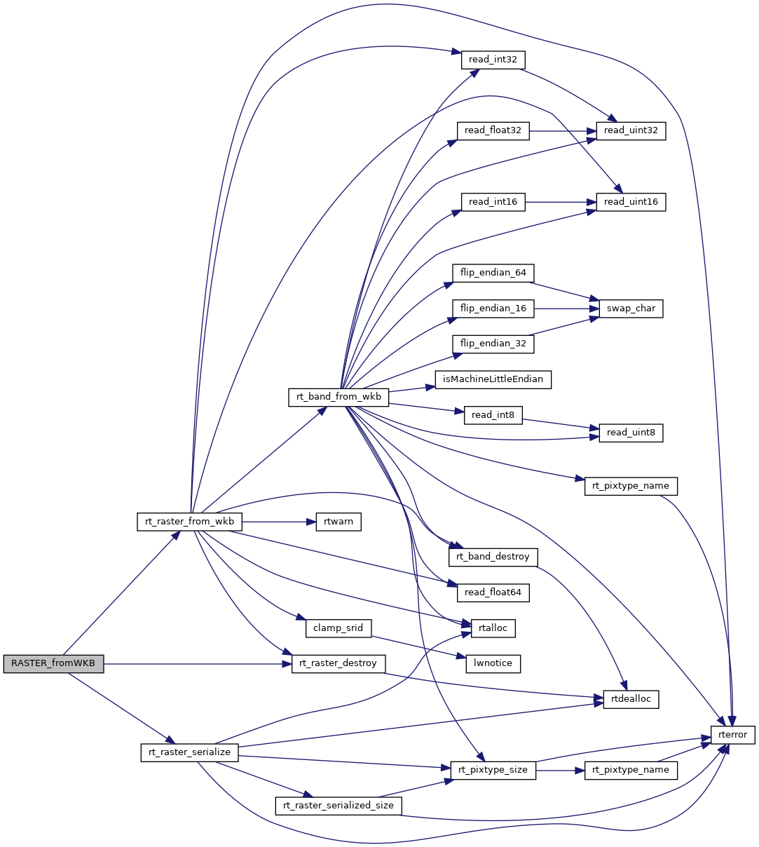
References ovdump::data, POSTGIS_RT_DEBUG, rtrowdump::raster, result, rt_raster_destroy(), rt_raster_from_wkb(), and rt_raster_serialize().
