|
PostGIS
3.3.9dev-r@@SVN_REVISION@@
|
|
inlinestatic |
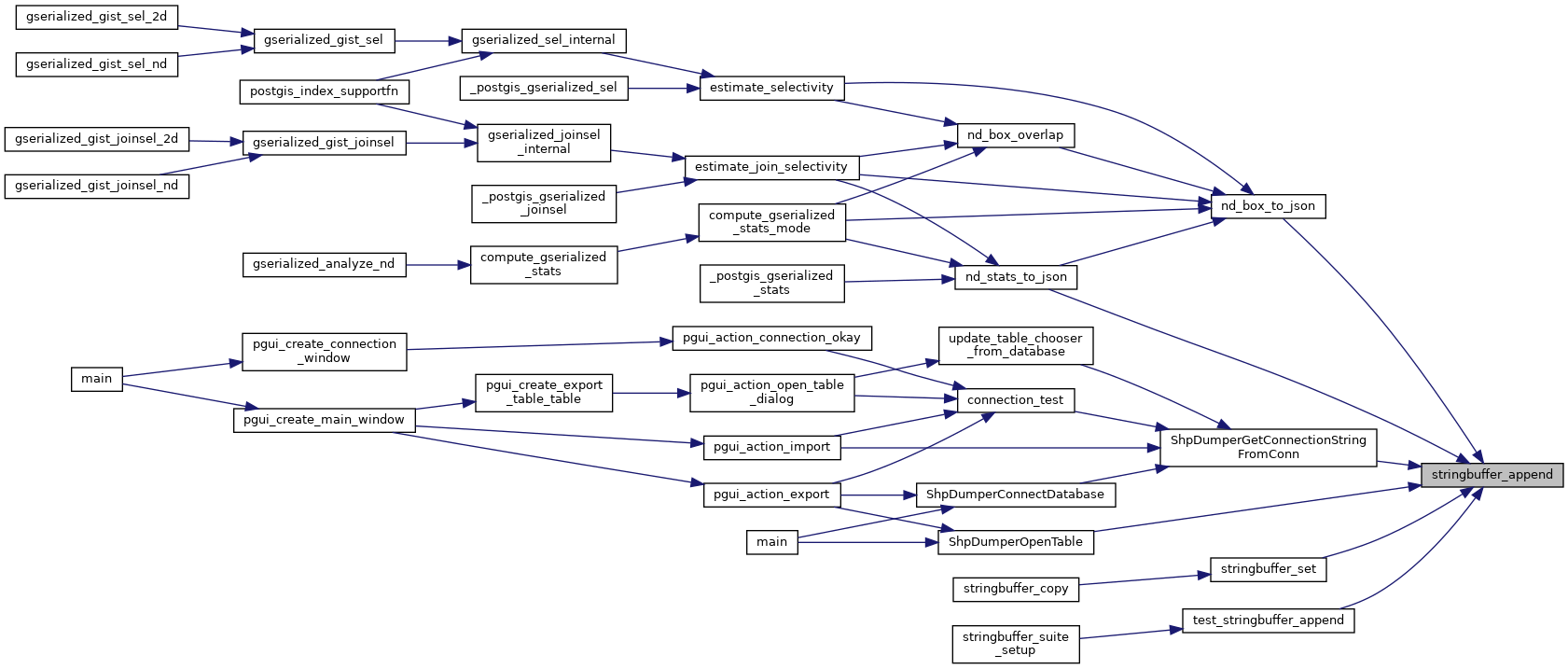
Append the specified string to the stringbuffer_t.
Definition at line 103 of file stringbuffer.h.
References s, and stringbuffer_append_len().
Referenced by nd_box_to_json(), nd_stats_to_json(), ShpDumperGetConnectionStringFromConn(), ShpDumperOpenTable(), stringbuffer_set(), and test_stringbuffer_append().

