|
PostGIS
3.3.9dev-r@@SVN_REVISION@@
|
| int GeneratePointGeometry | ( | SHPLOADERSTATE * | state, |
| SHPObject * | obj, | ||
| char ** | geometry, | ||
| int | force_multi | ||
| ) |
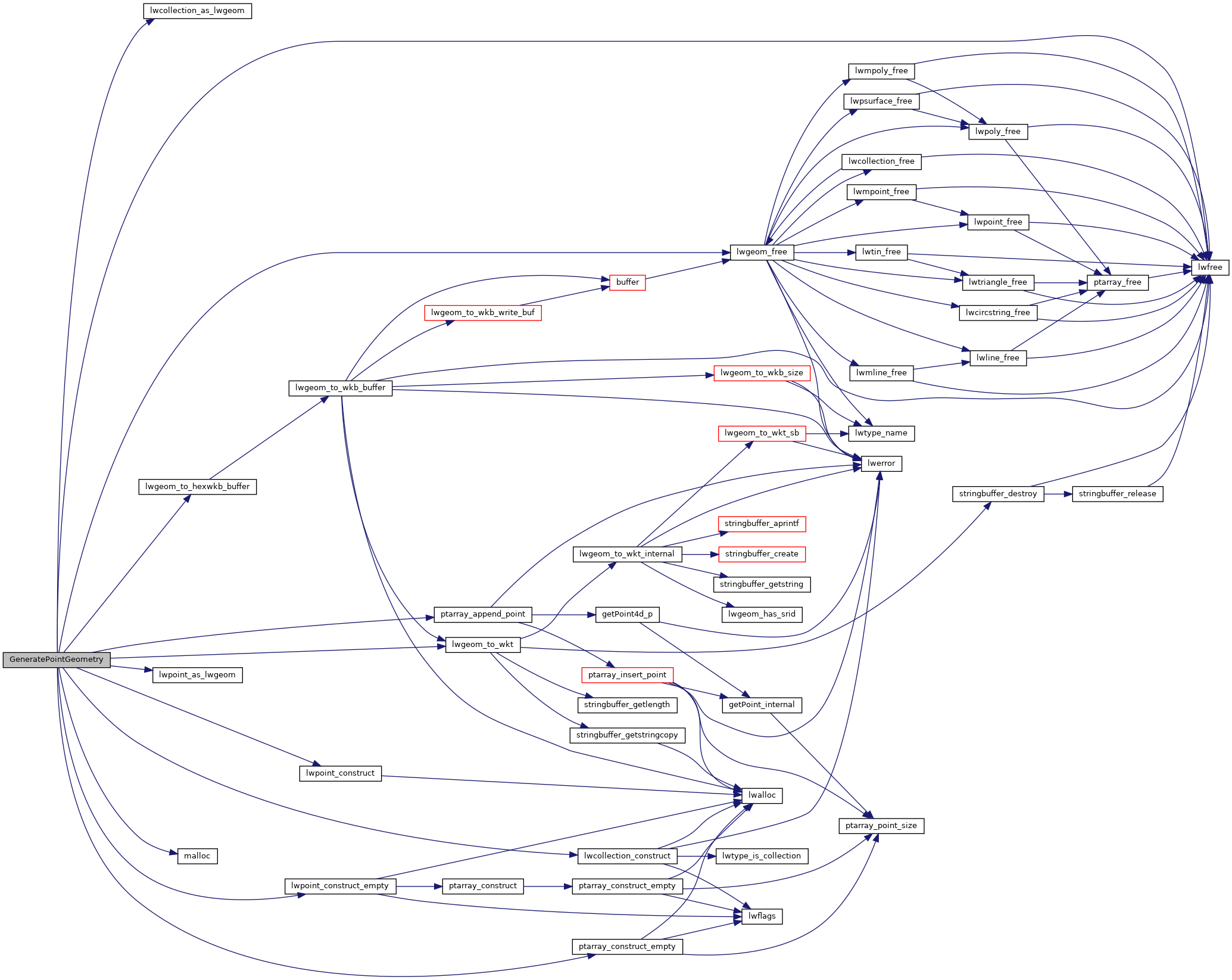
Generate an allocated geometry string for shapefile object obj using the state parameters if "force_multi" is true, single points will instead be created as multipoints with a single vertice.
Definition at line 227 of file shp2pgsql-core.c.
References shp_loader_state::config, FLAGS_SET_M, FLAGS_SET_Z, shp_loader_state::from_srid, shp_loader_state::has_m, shp_loader_state::has_z, LW_TRUE, lwcollection_as_lwgeom(), lwcollection_construct(), lwfree(), lwgeom_free(), lwgeom_to_hexwkb_buffer(), lwgeom_to_wkt(), lwpoint_as_lwgeom(), lwpoint_construct(), lwpoint_construct_empty(), POINT4D::m, malloc(), shp_loader_state::message, MULTIPOINTTYPE, tagSHPObject::nVertices, tagSHPObject::padfM, tagSHPObject::padfX, tagSHPObject::padfY, tagSHPObject::padfZ, ptarray_append_point(), ptarray_construct_empty(), SHPLOADERERR, SHPLOADERMSGLEN, SHPLOADEROK, shp_loader_config::use_wkt, WKB_EXTENDED, WKT_EXTENDED, WKT_PRECISION, POINT4D::x, POINT4D::y, and POINT4D::z.
Referenced by ShpLoaderGenerateSQLRowStatement().

