|
PostGIS
3.3.9dev-r@@SVN_REVISION@@
|
|
static |
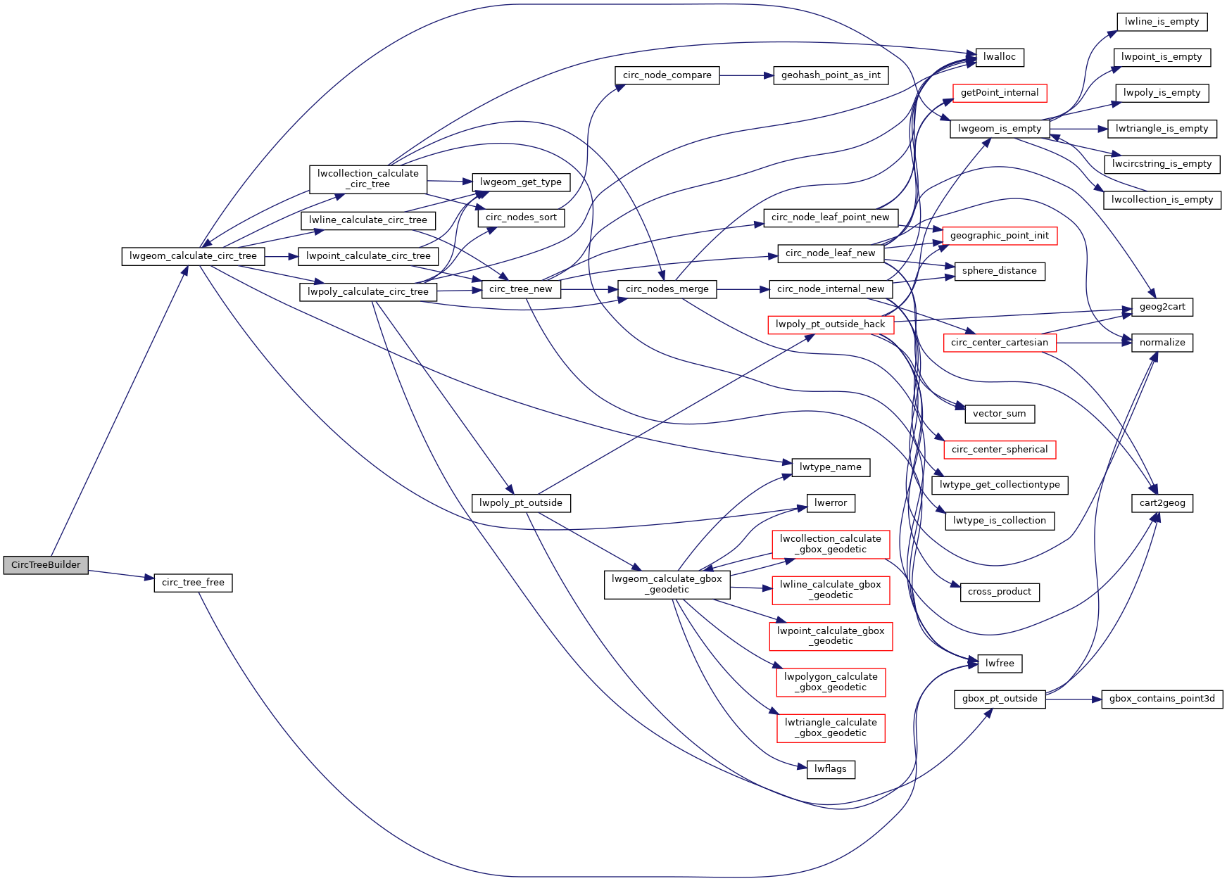
Builder, freeer and public accessor for cached CIRC_NODE trees.
Definition at line 46 of file geography_measurement_trees.c.
References circ_tree_free(), CircTreeGeomCache::index, LW_FAILURE, LW_SUCCESS, and lwgeom_calculate_circ_tree().
