|
PostGIS
3.3.9dev-r@@SVN_REVISION@@
|
Definition at line 772 of file lwtree.c.
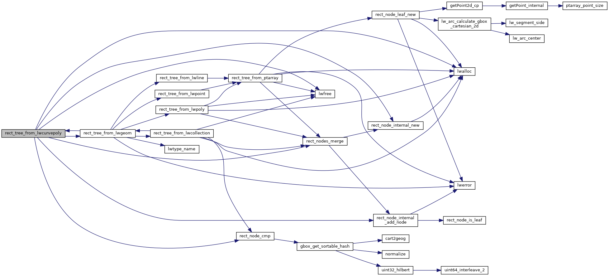
References rect_node::geom_type, rect_node::i, lwalloc(), lwfree(), LWCURVEPOLY::nrings, rect_node_cmp(), rect_node_internal_add_node(), rect_node_internal_new(), RECT_NODE_LEAF_TYPE, RECT_NODE_RING_EXTERIOR, RECT_NODE_RING_INTERIOR, rect_nodes_merge(), rect_tree_from_lwgeom(), RECT_NODE_INTERNAL::ring_type, LWCURVEPOLY::rings, LWGEOM::type, and rect_node::type.
Referenced by rect_tree_from_lwgeom().

