|
PostGIS
3.3.9dev-r@@SVN_REVISION@@
|
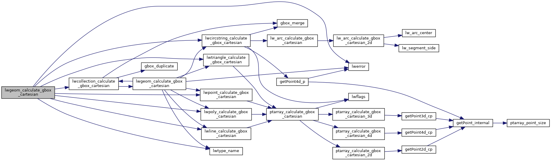
Calculate the 2-4D bounding box of a geometry.
Z/M coordinates are honored for this calculation, though for curves they are not included in calculations of curvature.
Definition at line 740 of file gbox.c.
References CIRCSTRINGTYPE, COLLECTIONTYPE, COMPOUNDTYPE, CURVEPOLYTYPE, LINETYPE, LW_FAILURE, lwcircstring_calculate_gbox_cartesian(), lwcollection_calculate_gbox_cartesian(), LWDEBUGF, lwerror(), lwline_calculate_gbox_cartesian(), lwpoint_calculate_gbox_cartesian(), lwpoly_calculate_gbox_cartesian(), lwtriangle_calculate_gbox_cartesian(), lwtype_name(), MULTICURVETYPE, MULTILINETYPE, MULTIPOINTTYPE, MULTIPOLYGONTYPE, MULTISURFACETYPE, POINTTYPE, POLYGONTYPE, POLYHEDRALSURFACETYPE, TINTYPE, TRIANGLETYPE, and LWGEOM::type.
Referenced by lwcollection_calculate_gbox_cartesian(), lwgeom_calculate_gbox(), lwgeom_geohash(), lwgeom_to_geojson(), and test_lwgeom_calculate_gbox().

