PostGIS  3.3.9dev-r@@SVN_REVISION@@

◆ gbox_new()

GBOX* gbox_new ( lwflags_t  flags)

Create a new gbox with the dimensionality indicated by the flags.

Caller is responsible for freeing.

Definition at line 32 of file gbox.c.

33 {
34  GBOX *g = (GBOX*)lwalloc(sizeof(GBOX));
35  gbox_init(g);
36  g->flags = flags;
37  return g;
38 }
void gbox_init(GBOX *gbox)
Zero out all the entries in the GBOX.
Definition: gbox.c:40
void * lwalloc(size_t size)
Definition: lwutil.c:227
lwflags_t flags
Definition: liblwgeom.h:368

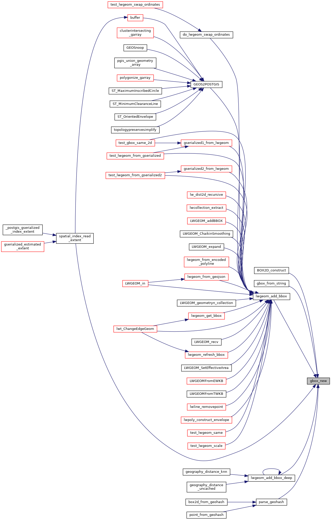
References GBOX::flags, gbox_init(), and lwalloc().

Referenced by BOX2D_construct(), gbox_from_string(), lwgeom_add_bbox(), lwgeom_add_bbox_deep(), parse_geohash(), and spatial_index_read_extent().

Here is the call graph for this function:
Here is the caller graph for this function: