|
PostGIS
3.3.9dev-r@@SVN_REVISION@@
|
| LWCOLLECTION* lwcollection_add_lwgeom | ( | LWCOLLECTION * | col, |
| const LWGEOM * | geom | ||
| ) |
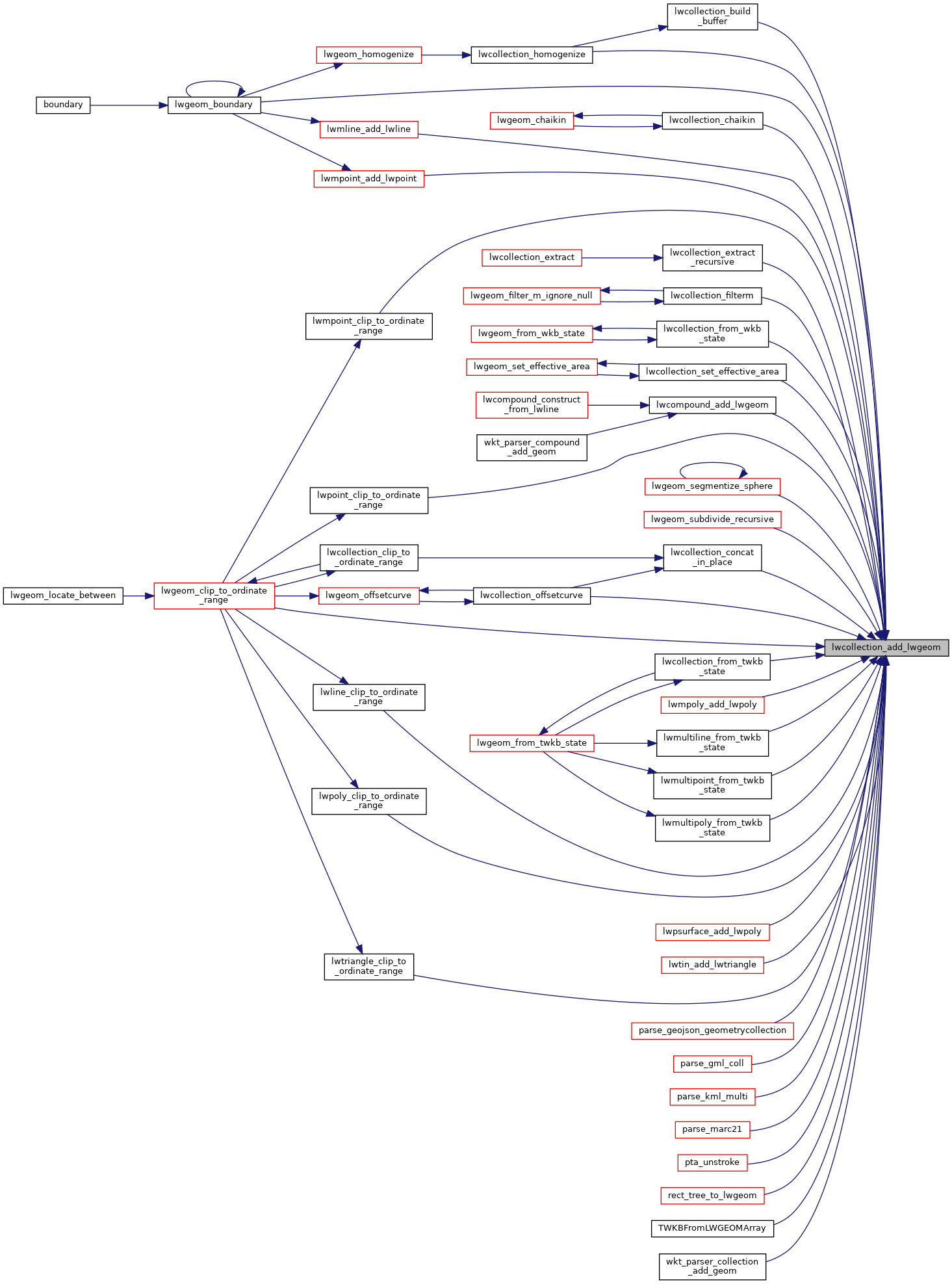
Appends geom to the collection managed by col.
Does not copy or clone, simply takes a reference on the passed geom.
Definition at line 188 of file lwcollection.c.
References LWCOLLECTION::geoms, lwalloc(), lwcollection_allows_subtype(), lwcollection_reserve(), lwerror(), lwtype_name(), LWCOLLECTION::maxgeoms, LWCOLLECTION::ngeoms, LWGEOM::type, and LWCOLLECTION::type.
Referenced by lwcollection_build_buffer(), lwcollection_chaikin(), lwcollection_concat_in_place(), lwcollection_extract_recursive(), lwcollection_filterm(), lwcollection_from_twkb_state(), lwcollection_from_wkb_state(), lwcollection_homogenize(), lwcollection_offsetcurve(), lwcollection_set_effective_area(), lwcompound_add_lwgeom(), lwgeom_boundary(), lwgeom_clip_to_ordinate_range(), lwgeom_segmentize_sphere(), lwgeom_subdivide_recursive(), lwline_clip_to_ordinate_range(), lwmline_add_lwline(), lwmpoint_add_lwpoint(), lwmpoint_clip_to_ordinate_range(), lwmpoly_add_lwpoly(), lwmultiline_from_twkb_state(), lwmultipoint_from_twkb_state(), lwmultipoly_from_twkb_state(), lwpoint_clip_to_ordinate_range(), lwpoly_clip_to_ordinate_range(), lwpsurface_add_lwpoly(), lwtin_add_lwtriangle(), lwtriangle_clip_to_ordinate_range(), parse_geojson_geometrycollection(), parse_gml_coll(), parse_kml_multi(), parse_marc21(), pta_unstroke(), rect_tree_to_lwgeom(), TWKBFromLWGEOMArray(), and wkt_parser_collection_add_geom().

