|
PostGIS
3.3.9dev-r@@SVN_REVISION@@
|
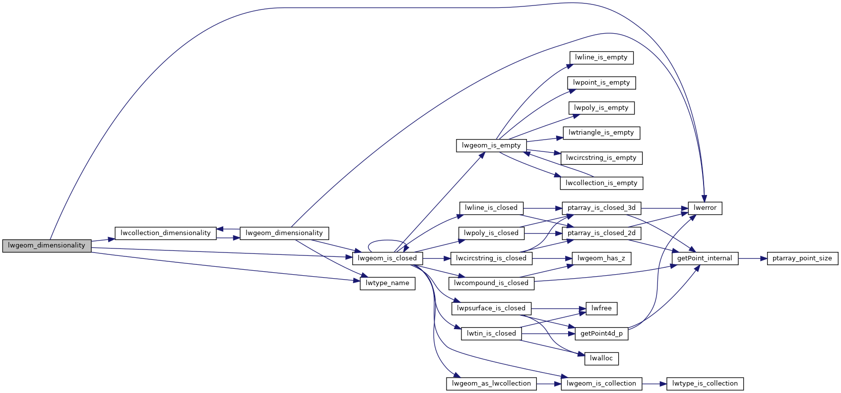
| int lwgeom_dimensionality | ( | const LWGEOM * | geom | ) |
Return the dimensionality (relating to point/line/poly) of an lwgeom.
Definition at line 1426 of file lwgeom.c.
References CIRCSTRINGTYPE, COLLECTIONTYPE, COMPOUNDTYPE, CURVEPOLYTYPE, LINETYPE, lwcollection_dimensionality(), LWDEBUGF, lwerror(), lwgeom_is_closed(), lwtype_name(), MULTICURVETYPE, MULTILINETYPE, MULTIPOINTTYPE, MULTIPOLYGONTYPE, MULTISURFACETYPE, POINTTYPE, POLYGONTYPE, POLYHEDRALSURFACETYPE, TINTYPE, TRIANGLETYPE, LWGEOM::type, and LWCOLLECTION::type.
Referenced by check_dimension(), lwcollection_dimensionality(), and lwgeom_clean().

