|
PostGIS
3.3.9dev-r@@SVN_REVISION@@
|
| void closest_point_on_segment | ( | const POINT4D * | p, |
| const POINT4D * | A, | ||
| const POINT4D * | B, | ||
| POINT4D * | ret | ||
| ) |
Definition at line 1543 of file ptarray.c.
References FP_EQUALS, POINT4D::m, r, POINT4D::x, POINT4D::y, and POINT4D::z.
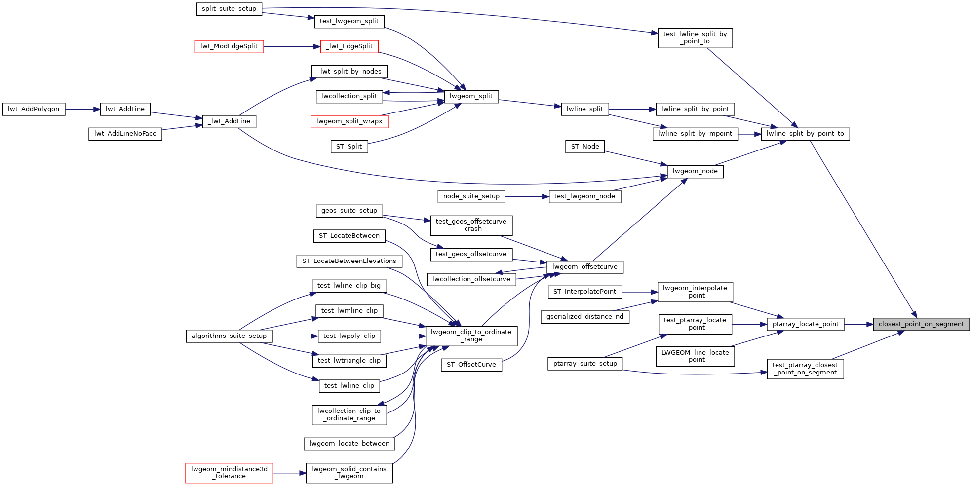
Referenced by lwline_split_by_point_to(), ptarray_locate_point(), and test_ptarray_closest_point_on_segment().
