|
PostGIS
3.3.9dev-r@@SVN_REVISION@@
|
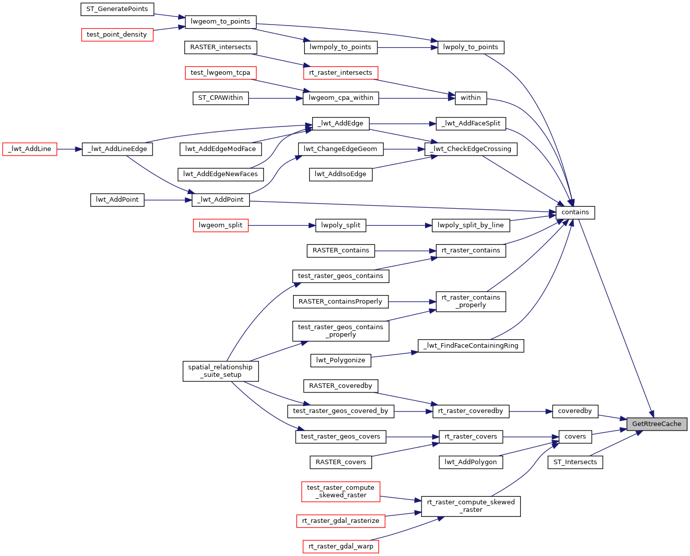
| RTREE_POLY_CACHE* GetRtreeCache | ( | FunctionCallInfo | fcinfo, |
| SHARED_GSERIALIZED * | g1 | ||
| ) |
Checks for a cache hit against the provided geometry and returns a pre-built index structure (RTREE_POLY_CACHE) if one exists.
Otherwise builds a new one and returns that.
Definition at line 432 of file lwgeom_rtree.c.
References RTreeGeomCache::index, and RTreeCacheMethods.
Referenced by contains(), coveredby(), covers(), and ST_Intersects().
