|
PostGIS
3.3.9dev-r@@SVN_REVISION@@
|
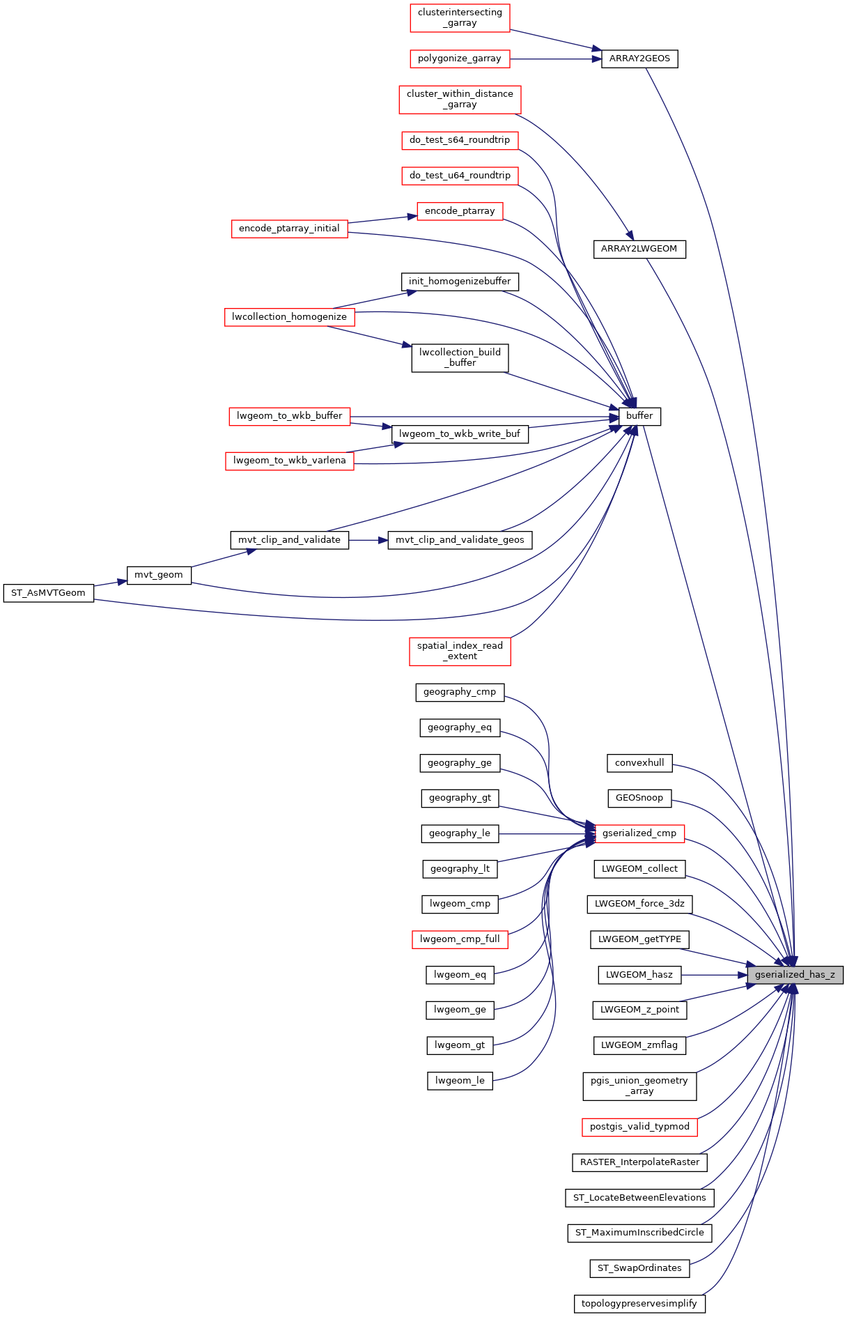
| int gserialized_has_z | ( | const GSERIALIZED * | g | ) |
Check if a GSERIALIZED has a Z ordinate.
Definition at line 174 of file gserialized.c.
References GSERIALIZED::gflags, GFLAGS_GET_VERSION, gserialized1_has_z(), and gserialized2_has_z().
Referenced by ARRAY2GEOS(), ARRAY2LWGEOM(), buffer(), convexhull(), GEOSnoop(), gserialized_cmp(), LWGEOM_collect(), LWGEOM_force_3dz(), LWGEOM_getTYPE(), LWGEOM_hasz(), LWGEOM_z_point(), LWGEOM_zmflag(), pgis_union_geometry_array(), postgis_valid_typmod(), RASTER_InterpolateRaster(), ST_LocateBetweenElevations(), ST_MaximumInscribedCircle(), ST_SwapOrdinates(), and topologypreservesimplify().

