|
PostGIS
3.3.9dev-r@@SVN_REVISION@@
|
Definition at line 291 of file liblwgeom/lwgeom_geos_clean.c.
References POINTARRAY::flags, FLAGS_NDIMS, getPoint_internal(), lwpoint_construct(), POINTARRAY::npoints, LWLINE::points, ptarray_addPoint(), ptarray_strip_nan_coords_in_place(), and LWLINE::srid.
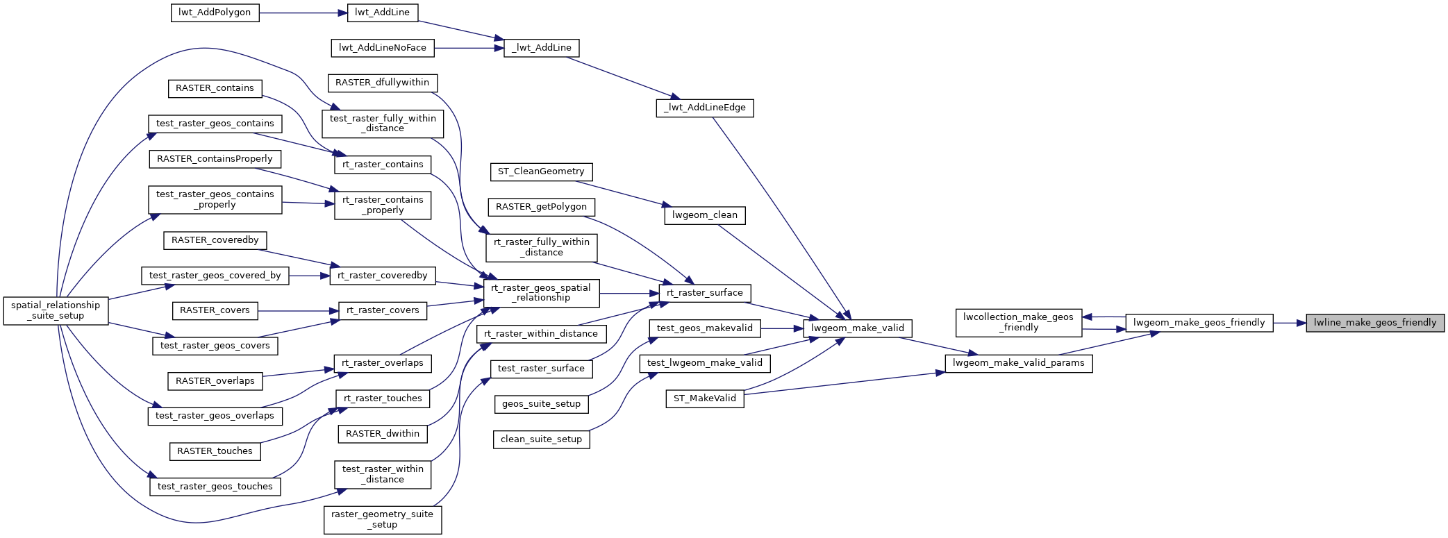
Referenced by lwgeom_make_geos_friendly().

