PostGIS  3.2.2dev-r@@SVN_REVISION@@

◆ misc_suite_setup()

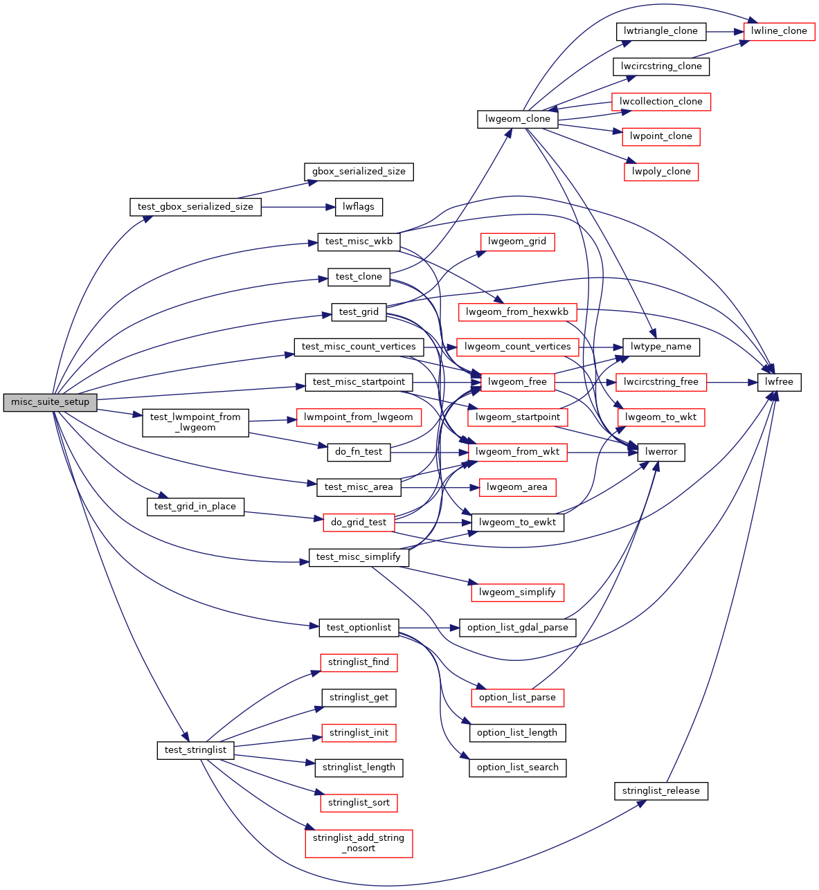
void misc_suite_setup ( void  )

Definition at line 344 of file liblwgeom/cunit/cu_misc.c.

345 {
346  CU_pSuite suite = CU_add_suite("miscellaneous", NULL, NULL);
350  PG_ADD_TEST(suite, test_misc_area);
351  PG_ADD_TEST(suite, test_misc_wkb);
352  PG_ADD_TEST(suite, test_grid);
354  PG_ADD_TEST(suite, test_clone);
359 }
static void test_lwmpoint_from_lwgeom(void)
static void test_clone(void)
static void test_misc_area(void)
static void test_misc_simplify(void)
static void test_grid_in_place(void)
static void test_misc_wkb(void)
static void test_stringlist(void)
static void test_misc_startpoint(void)
static void test_optionlist(void)
static void test_gbox_serialized_size(void)
static void test_misc_count_vertices(void)
static void test_grid(void)
#define PG_ADD_TEST(suite, testfunc)

References PG_ADD_TEST, test_clone(), test_gbox_serialized_size(), test_grid(), test_grid_in_place(), test_lwmpoint_from_lwgeom(), test_misc_area(), test_misc_count_vertices(), test_misc_simplify(), test_misc_startpoint(), test_misc_wkb(), test_optionlist(), and test_stringlist().

Here is the call graph for this function: