PostGIS  3.2.2dev-r@@SVN_REVISION@@

◆ edge_intersects()

uint32_t edge_intersects ( const POINT3D A1,
const POINT3D A2,
const POINT3D B1,
const POINT3D B2 
)

Returns non-zero if edges A and B interact.

The type of interaction is given in the return value with the bitmask elements defined above.

Definition at line 3515 of file lwgeodetic.c.

3516 {
3517  POINT3D AN, BN, VN; /* Normals to plane A and plane B */
3518  double ab_dot;
3519  int a1_side, a2_side, b1_side, b2_side;
3520  int rv = PIR_NO_INTERACT;
3521 
3522  /* Normals to the A-plane and B-plane */
3523  unit_normal(A1, A2, &AN);
3524  unit_normal(B1, B2, &BN);
3525 
3526  /* Are A-plane and B-plane basically the same? */
3527  ab_dot = dot_product(&AN, &BN);
3528 
3529  /*
3530  * https://trac.osgeo.org/postgis/ticket/5765
3531  * Failure because the colinearity check was
3532  * triggering due to an overly loose equality
3533  * check here.
3534  * if ( FP_EQUALS(fabs(ab_dot), 1.0) )
3535  */
3536  if ( 1.0 - fabs(ab_dot) <= 10e-16 )
3537  {
3538  /* Co-linear case */
3539  if ( point_in_cone(A1, A2, B1) || point_in_cone(A1, A2, B2) ||
3540  point_in_cone(B1, B2, A1) || point_in_cone(B1, B2, A2) )
3541  {
3542  rv |= PIR_INTERSECTS;
3543  rv |= PIR_COLINEAR;
3544  }
3545  return rv;
3546  }
3547 
3548  /* What side of plane-A and plane-B do the end points */
3549  /* of A and B fall? */
3550  a1_side = dot_product_side(&BN, A1);
3551  a2_side = dot_product_side(&BN, A2);
3552  b1_side = dot_product_side(&AN, B1);
3553  b2_side = dot_product_side(&AN, B2);
3554 
3555  /* Both ends of A on the same side of plane B. */
3556  if ( a1_side == a2_side && a1_side != 0 )
3557  {
3558  /* No intersection. */
3559  return PIR_NO_INTERACT;
3560  }
3561 
3562  /* Both ends of B on the same side of plane A. */
3563  if ( b1_side == b2_side && b1_side != 0 )
3564  {
3565  /* No intersection. */
3566  return PIR_NO_INTERACT;
3567  }
3568 
3569  /* A straddles B and B straddles A, so... */
3570  if ( a1_side != a2_side && (a1_side + a2_side) == 0 &&
3571  b1_side != b2_side && (b1_side + b2_side) == 0 )
3572  {
3573  /* Have to check if intersection point is inside both arcs */
3574  unit_normal(&AN, &BN, &VN);
3575  if ( point_in_cone(A1, A2, &VN) && point_in_cone(B1, B2, &VN) )
3576  {
3577  return PIR_INTERSECTS;
3578  }
3579 
3580  /* Have to check if intersection point is inside both arcs */
3581  vector_scale(&VN, -1);
3582  if ( point_in_cone(A1, A2, &VN) && point_in_cone(B1, B2, &VN) )
3583  {
3584  return PIR_INTERSECTS;
3585  }
3586 
3587  return PIR_NO_INTERACT;
3588  }
3589 
3590  /* The rest are all intersects variants... */
3591  rv |= PIR_INTERSECTS;
3592 
3593  /* A touches B */
3594  if ( a1_side == 0 )
3595  {
3596  /* Touches at A1, A2 is on what side? */
3597  rv |= (a2_side < 0 ? PIR_A_TOUCH_RIGHT : PIR_A_TOUCH_LEFT);
3598  }
3599  else if ( a2_side == 0 )
3600  {
3601  /* Touches at A2, A1 is on what side? */
3602  rv |= (a1_side < 0 ? PIR_A_TOUCH_RIGHT : PIR_A_TOUCH_LEFT);
3603  }
3604 
3605  /* B touches A */
3606  if ( b1_side == 0 )
3607  {
3608  /* Touches at B1, B2 is on what side? */
3609  rv |= (b2_side < 0 ? PIR_B_TOUCH_RIGHT : PIR_B_TOUCH_LEFT);
3610  }
3611  else if ( b2_side == 0 )
3612  {
3613  /* Touches at B2, B1 is on what side? */
3614  rv |= (b1_side < 0 ? PIR_B_TOUCH_RIGHT : PIR_B_TOUCH_LEFT);
3615  }
3616 
3617  return rv;
3618 }
static int point_in_cone(const POINT3D *A1, const POINT3D *A2, const POINT3D *P)
Utility function for checking if P is within the cone defined by A1/A2.
Definition: lwgeodetic.c:3433
void vector_scale(POINT3D *n, double scale)
Scale a vector out by a factor.
Definition: lwgeodetic.c:487
static int dot_product_side(const POINT3D *p, const POINT3D *q)
Utility function for edge_intersects(), signum with a tolerance in determining if the value is zero.
Definition: lwgeodetic.c:3500
void unit_normal(const POINT3D *P1, const POINT3D *P2, POINT3D *normal)
Calculates the unit normal to two vectors, trying to avoid problems with over-narrow or over-wide cas...
Definition: lwgeodetic.c:541
static double dot_product(const POINT3D *p1, const POINT3D *p2)
Convert cartesian coordinates on unit sphere to lon/lat coordinates static void cart2ll(const POINT3D...
Definition: lwgeodetic.c:446
#define PIR_A_TOUCH_LEFT
Definition: lwgeodetic.h:91
#define PIR_COLINEAR
Definition: lwgeodetic.h:89
#define PIR_INTERSECTS
Definition: lwgeodetic.h:88
#define PIR_A_TOUCH_RIGHT
Definition: lwgeodetic.h:90
#define PIR_B_TOUCH_RIGHT
Definition: lwgeodetic.h:92
#define PIR_B_TOUCH_LEFT
Definition: lwgeodetic.h:93
#define PIR_NO_INTERACT
Bitmask elements for edge_intersects() return value.
Definition: lwgeodetic.h:87

References dot_product(), dot_product_side(), PIR_A_TOUCH_LEFT, PIR_A_TOUCH_RIGHT, PIR_B_TOUCH_LEFT, PIR_B_TOUCH_RIGHT, PIR_COLINEAR, PIR_INTERSECTS, PIR_NO_INTERACT, point_in_cone(), unit_normal(), and vector_scale().

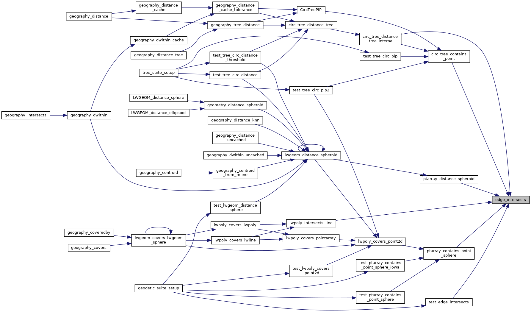
Referenced by circ_tree_contains_point(), circ_tree_distance_tree_internal(), lwpoly_intersects_line(), ptarray_contains_point_sphere(), ptarray_distance_spheroid(), and test_edge_intersects().

Here is the call graph for this function:
Here is the caller graph for this function: