PostGIS  3.2.2dev-r@@SVN_REVISION@@

◆ integer_from_wkb_state()

static uint32_t integer_from_wkb_state ( wkb_parse_state s)
static

Int32 Read 4-byte integer and advance the parse state forward.

Definition at line 285 of file lwin_wkb.c.

286 {
287  uint32_t i = 0;
288 
290  if (s->error)
291  return 0;
292 
293  memcpy(&i, s->pos, WKB_INT_SIZE);
294 
295  /* Swap? Copy into a stack-allocated integer. */
296  if( s->swap_bytes )
297  {
298  int j = 0;
299  uint8_t tmp;
300 
301  for( j = 0; j < WKB_INT_SIZE/2; j++ )
302  {
303  tmp = ((uint8_t*)(&i))[j];
304  ((uint8_t*)(&i))[j] = ((uint8_t*)(&i))[WKB_INT_SIZE - j - 1];
305  ((uint8_t*)(&i))[WKB_INT_SIZE - j - 1] = tmp;
306  }
307  }
308 
309  s->pos += WKB_INT_SIZE;
310  return i;
311 }
char * s
Definition: cu_in_wkt.c:23
#define WKB_INT_SIZE
static void wkb_parse_state_check(wkb_parse_state *s, size_t next)
Check that we are not about to read off the end of the WKB array.
Definition: lwin_wkb.c:131

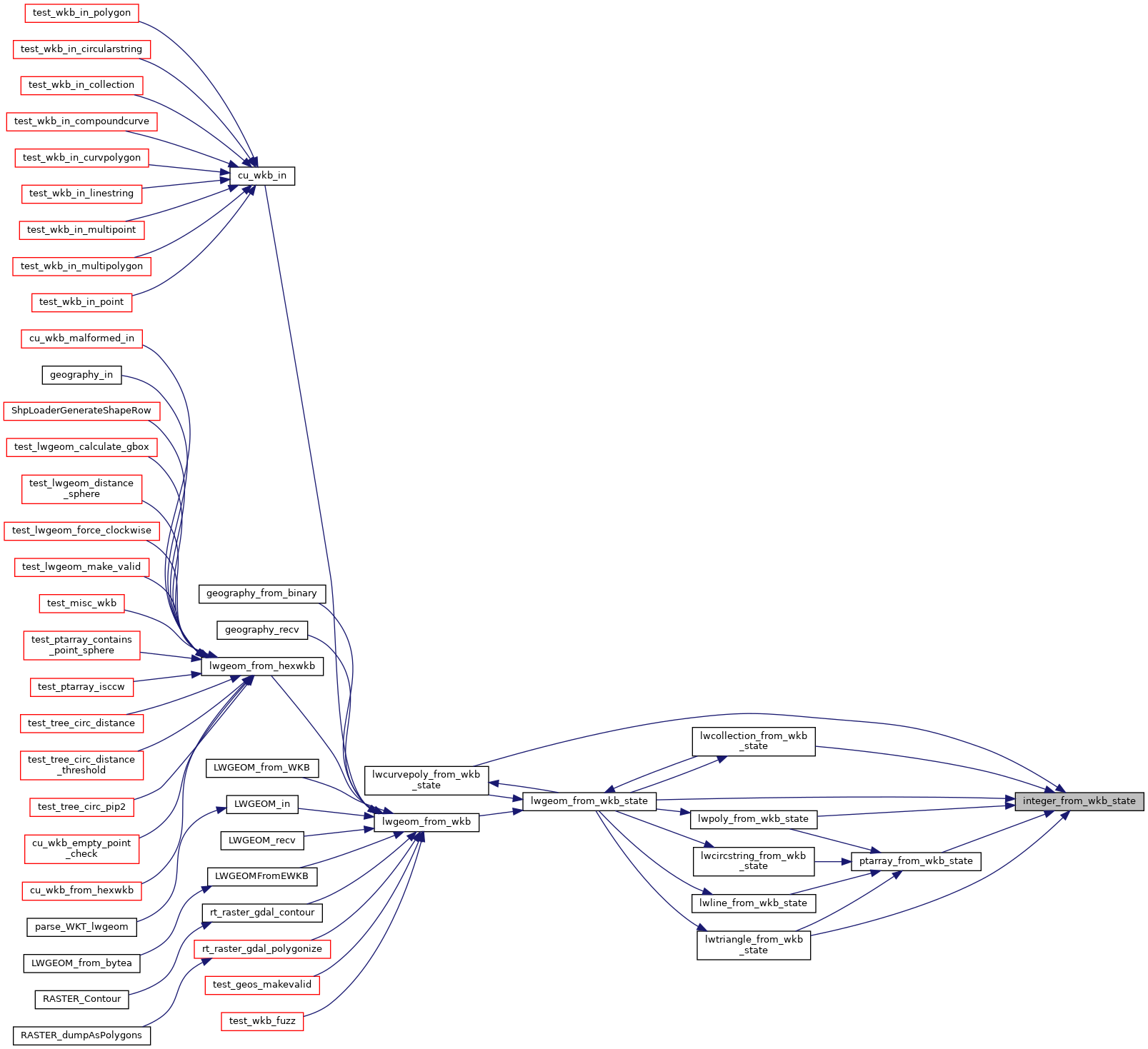
References s, WKB_INT_SIZE, and wkb_parse_state_check().

Referenced by lwcollection_from_wkb_state(), lwcurvepoly_from_wkb_state(), lwgeom_from_wkb_state(), lwpoly_from_wkb_state(), lwtriangle_from_wkb_state(), and ptarray_from_wkb_state().

Here is the call graph for this function:
Here is the caller graph for this function: