PostGIS  3.2.2dev-r@@SVN_REVISION@@

◆ lwrealloc()

void* lwrealloc ( void *  mem,
size_t  size 
)

Definition at line 235 of file lwutil.c.

236 {
237  LWDEBUGF(5, "lwrealloc: %d@%p", size, mem);
238  return lwrealloc_var(mem, size);
239 }
#define LWDEBUGF(level, msg,...)
Definition: lwgeom_log.h:88
lwreallocator lwrealloc_var
Definition: lwutil.c:45

References LWDEBUGF, and lwrealloc_var.

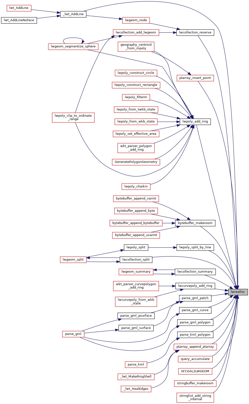
Referenced by _lwt_AddLine(), bytebuffer_makeroom(), lwcollection_reserve(), lwcollection_split(), lwcollection_summary(), lwcurvepoly_add_ring(), lwpoly_add_ring(), lwpoly_split_by_line(), parse_gml_curve(), parse_gml_patch(), parse_gml_polygon(), parse_kml_polygon(), ptarray_append_ptarray(), ptarray_insert_point(), query_accumulate(), SFCGAL2LWGEOM(), stringbuffer_makeroom(), and stringlist_add_string_internal().

Here is the caller graph for this function: