|
PostGIS
3.2.2dev-r@@SVN_REVISION@@
|
|
static |
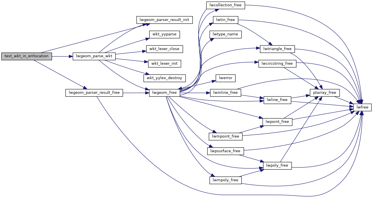
Definition at line 351 of file cu_in_wkt.c.
References struct_lwgeom_parser_result::errlocation, LW_FAILURE, LW_PARSER_CHECK_ALL, lwgeom_parse_wkt(), lwgeom_parser_result_free(), and lwgeom_parser_result_init().
Referenced by wkt_in_suite_setup().

