|
PostGIS
3.2.2dev-r@@SVN_REVISION@@
|
|
static |
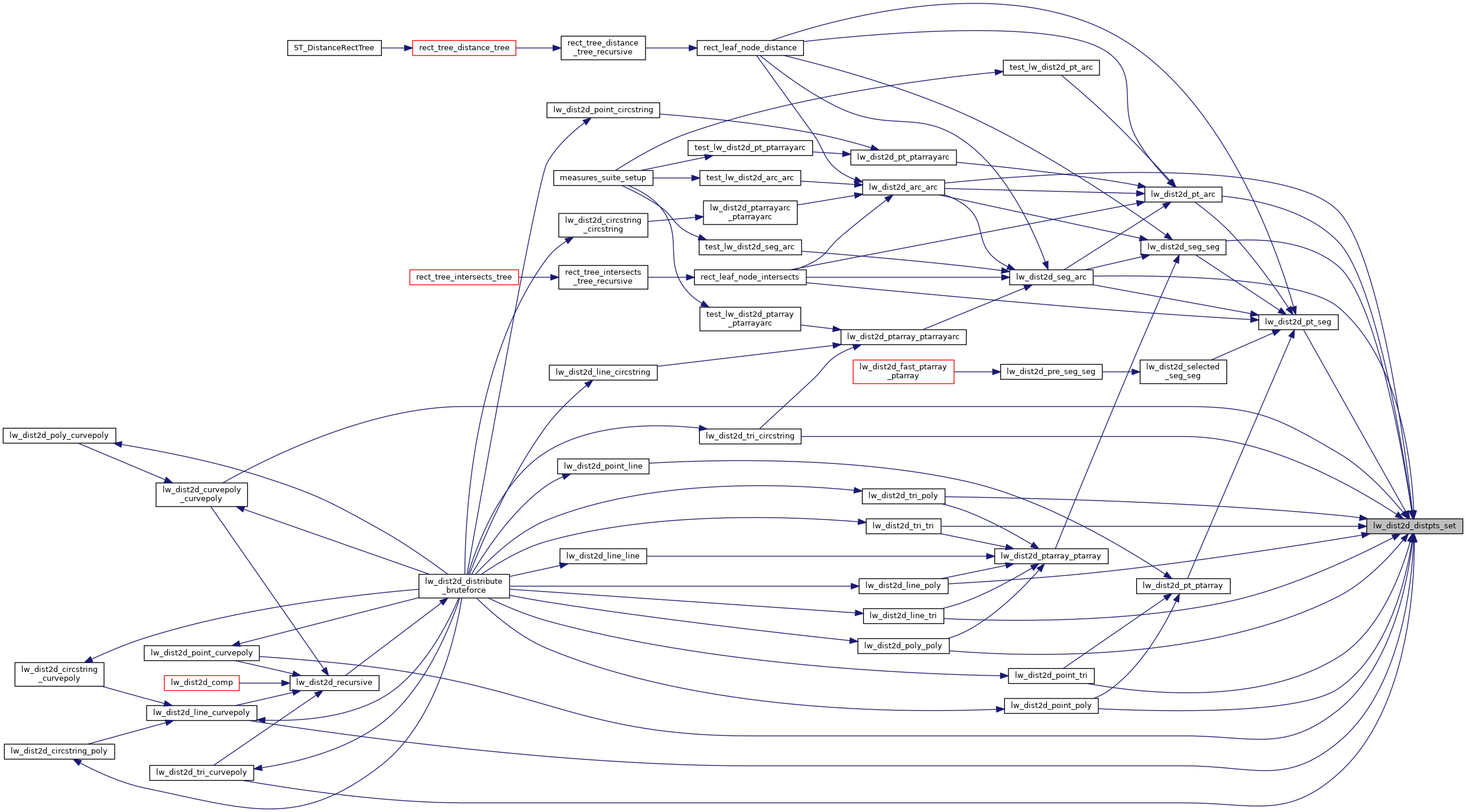
Definition at line 78 of file measures.c.
References DIST_MIN, distance(), DISTPTS::distance, DISTPTS::mode, DISTPTS::p1, and DISTPTS::p2.
Referenced by lw_dist2d_arc_arc(), lw_dist2d_curvepoly_curvepoly(), lw_dist2d_line_curvepoly(), lw_dist2d_line_poly(), lw_dist2d_line_tri(), lw_dist2d_point_curvepoly(), lw_dist2d_point_poly(), lw_dist2d_point_tri(), lw_dist2d_poly_poly(), lw_dist2d_pt_arc(), lw_dist2d_pt_seg(), lw_dist2d_seg_arc(), lw_dist2d_seg_seg(), lw_dist2d_tri_circstring(), lw_dist2d_tri_curvepoly(), lw_dist2d_tri_poly(), and lw_dist2d_tri_tri().

