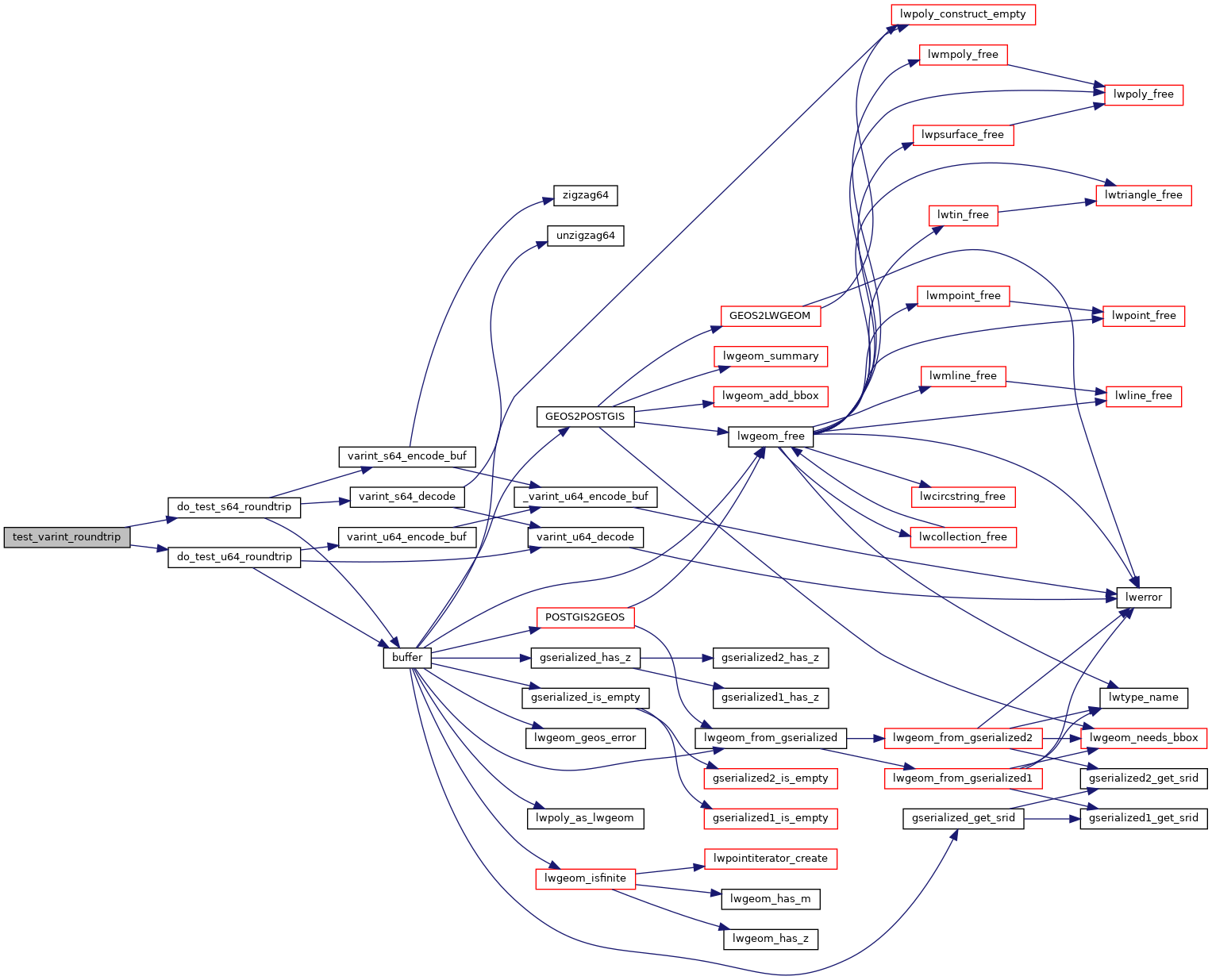
Definition at line 199 of file cu_varint.c.
References do_test_s64_roundtrip(), and do_test_u64_roundtrip().
Referenced by varint_suite_setup().