|
PostGIS
3.2.2dev-r@@SVN_REVISION@@
|
| int ptarray_contains_point | ( | const POINTARRAY * | pa, |
| const POINT2D * | pt | ||
| ) |
The following is based on the "Fast Winding Number Inclusion of a Point in a Polygon" algorithm by Dan Sunday.
http://softsurfer.com/Archive/algorithm_0103/algorithm_0103.htm#Winding%20Number
Return:
Definition at line 746 of file ptarray.c.
References FP_MAX, FP_MIN, getPoint2d_cp(), LW_BOUNDARY, LW_INSIDE, LW_OUTSIDE, lw_pt_in_seg(), lw_segment_side(), lwerror(), POINTARRAY::npoints, p2d_same(), and POINT2D::y.
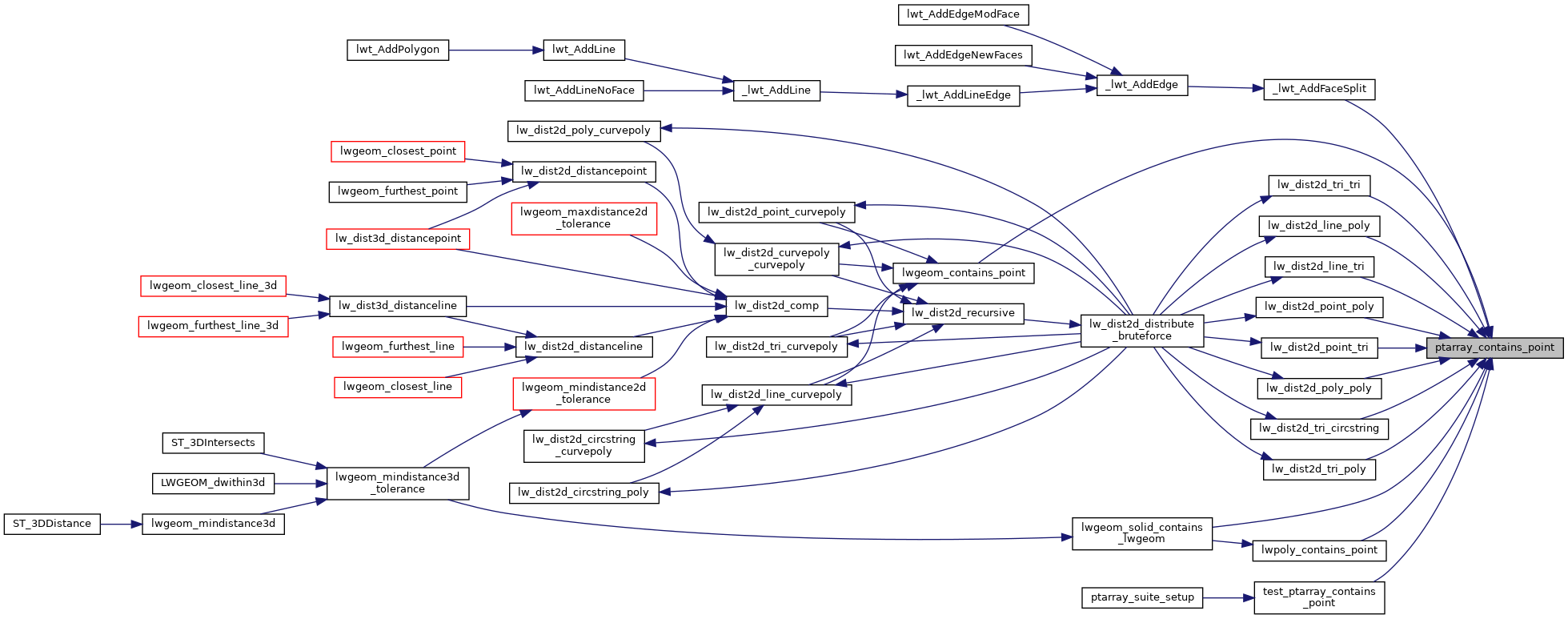
Referenced by _lwt_AddFaceSplit(), lw_dist2d_line_poly(), lw_dist2d_line_tri(), lw_dist2d_point_poly(), lw_dist2d_point_tri(), lw_dist2d_poly_poly(), lw_dist2d_tri_circstring(), lw_dist2d_tri_poly(), lw_dist2d_tri_tri(), lwgeom_contains_point(), lwgeom_solid_contains_lwgeom(), lwpoly_contains_point(), and test_ptarray_contains_point().

