|
PostGIS
3.2.2dev-r@@SVN_REVISION@@
|
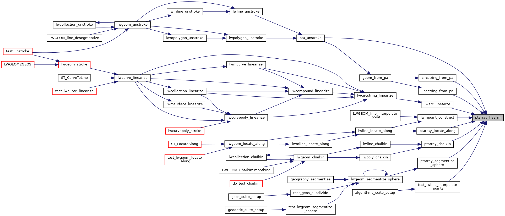
| int ptarray_has_m | ( | const POINTARRAY * | pa | ) |
Definition at line 44 of file ptarray.c.
References POINTARRAY::flags, FLAGS_GET_M, and LW_FALSE.
Referenced by circstring_from_pa(), linestring_from_pa(), lwarc_linearize(), lwmpoint_construct(), pta_unstroke(), ptarray_chaikin(), ptarray_locate_along(), ptarray_segmentize_sphere(), and test_lwline_interpolate_points().
