PostGIS  3.2.2dev-r@@SVN_REVISION@@

◆ stringbuffer_init_with_size()

static void stringbuffer_init_with_size ( stringbuffer_t s,
size_t  size 
)
static

Definition at line 39 of file stringbuffer.c.

40 {
41  s->str_start = lwalloc(size);
42  s->str_end = s->str_start;
43  s->capacity = size;
44  memset(s->str_start, 0, size);
45 }
char * s
Definition: cu_in_wkt.c:23
void * lwalloc(size_t size)
Definition: lwutil.c:227

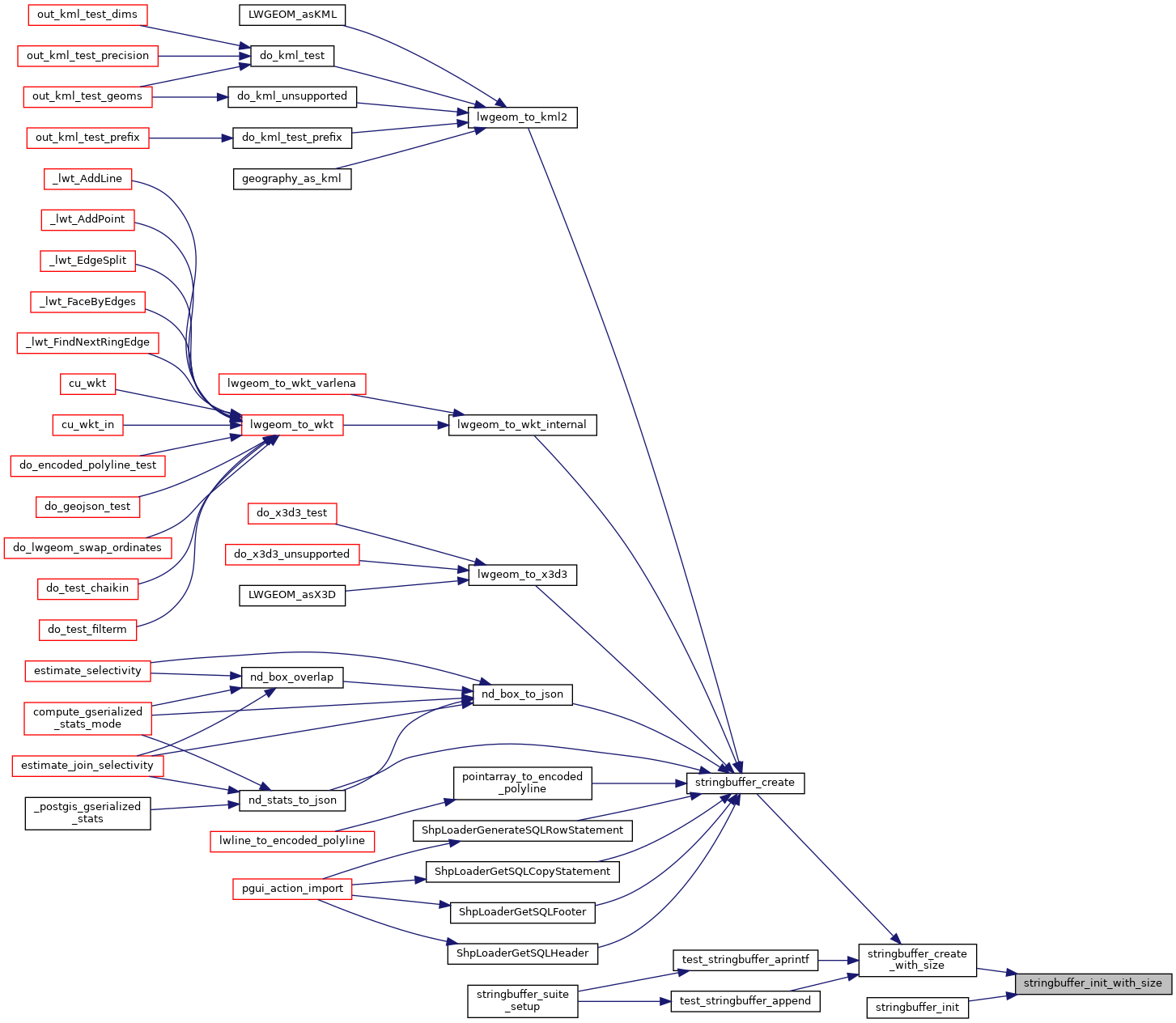
References lwalloc(), and s.

Referenced by stringbuffer_create_with_size(), and stringbuffer_init().

Here is the call graph for this function:
Here is the caller graph for this function: