PostGIS  3.2.2dev-r@@SVN_REVISION@@

◆ lwline_calculate_gbox_geodetic()

static int lwline_calculate_gbox_geodetic ( const LWLINE line,
GBOX gbox 
)
static

Definition at line 2924 of file lwgeodetic.c.

2925 {
2926  assert(line);
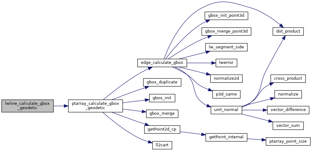
2927  return ptarray_calculate_gbox_geodetic(line->points, gbox);
2928 }
int ptarray_calculate_gbox_geodetic(const POINTARRAY *pa, GBOX *gbox)
Calculate geodetic (x/y/z) box and add values to gbox.
Definition: lwgeodetic.c:2863
POINTARRAY * points
Definition: liblwgeom.h:497

References LWLINE::points, and ptarray_calculate_gbox_geodetic().

Referenced by lwgeom_calculate_gbox_geodetic().

Here is the call graph for this function:
Here is the caller graph for this function: