PostGIS  3.2.2dev-r@@SVN_REVISION@@

◆ edge_calculate_gbox()

int edge_calculate_gbox ( const POINT3D A1,
const POINT3D A2,
GBOX gbox 
)

The magic function, given an edge in spherical coordinates, calculate a 3D bounding box that fully contains it, taking into account the curvature of the sphere on which it is inscribed.

Any arc on the sphere defines a plane that bisects the sphere. In this plane, the arc is a portion of a unit circle. Projecting the end points of the axes (1,0,0), (-1,0,0) etc, into the plane and normalizing yields potential extrema points. Those points on the side of the plane-dividing line formed by the end points that is opposite the origin of the plane are extrema and should be added to the bounding box.

Definition at line 1410 of file lwgeodetic.c.

1411 {
1412  POINT2D R1, R2, RX, O;
1413  POINT3D AN, A3;
1414  POINT3D X[6];
1415  int i, o_side;
1416 
1417  /* Initialize the box with the edge end points */
1418  gbox_init_point3d(A1, gbox);
1419  gbox_merge_point3d(A2, gbox);
1420 
1421  /* Zero length edge, just return! */
1422  if ( p3d_same(A1, A2) )
1423  return LW_SUCCESS;
1424 
1425  /* Error out on antipodal edge */
1426  if ( FP_EQUALS(A1->x, -1*A2->x) && FP_EQUALS(A1->y, -1*A2->y) && FP_EQUALS(A1->z, -1*A2->z) )
1427  {
1428  lwerror("Antipodal (180 degrees long) edge detected!");
1429  return LW_FAILURE;
1430  }
1431 
1432  /* Create A3, a vector in the plane of A1/A2, orthogonal to A1 */
1433  unit_normal(A1, A2, &AN);
1434  unit_normal(&AN, A1, &A3);
1435 
1436  /* Project A1 and A2 into the 2-space formed by the plane A1/A3 */
1437  R1.x = 1.0;
1438  R1.y = 0.0;
1439  R2.x = dot_product(A2, A1);
1440  R2.y = dot_product(A2, &A3);
1441 
1442  /* Initialize our 3-space axis points (x+, x-, y+, y-, z+, z-) */
1443  memset(X, 0, sizeof(POINT3D) * 6);
1444  X[0].x = X[2].y = X[4].z = 1.0;
1445  X[1].x = X[3].y = X[5].z = -1.0;
1446 
1447  /* Initialize a 2-space origin point. */
1448  O.x = O.y = 0.0;
1449  /* What side of the line joining R1/R2 is O? */
1450  o_side = lw_segment_side(&R1, &R2, &O);
1451 
1452  /* Add any extrema! */
1453  for ( i = 0; i < 6; i++ )
1454  {
1455  /* Convert 3-space axis points to 2-space unit vectors */
1456  RX.x = dot_product(&(X[i]), A1);
1457  RX.y = dot_product(&(X[i]), &A3);
1458  normalize2d(&RX);
1459 
1460  /* Any axis end on the side of R1/R2 opposite the origin */
1461  /* is an extreme point in the arc, so we add the 3-space */
1462  /* version of the point on R1/R2 to the gbox */
1463  if ( lw_segment_side(&R1, &R2, &RX) != o_side )
1464  {
1465  POINT3D Xn;
1466  Xn.x = RX.x * A1->x + RX.y * A3.x;
1467  Xn.y = RX.x * A1->y + RX.y * A3.y;
1468  Xn.z = RX.x * A1->z + RX.y * A3.z;
1469 
1470  gbox_merge_point3d(&Xn, gbox);
1471  }
1472  }
1473 
1474  return LW_SUCCESS;
1475 }
int gbox_merge_point3d(const POINT3D *p, GBOX *gbox)
Update the GBOX to be large enough to include itself and the new point.
Definition: gbox.c:228
int gbox_init_point3d(const POINT3D *p, GBOX *gbox)
Initialize a GBOX using the values of the point.
Definition: gbox.c:239
#define LW_FAILURE
Definition: liblwgeom.h:110
#define LW_SUCCESS
Definition: liblwgeom.h:111
int p3d_same(const POINT3D *p1, const POINT3D *p2)
Definition: lwalgorithm.c:41
#define FP_EQUALS(A, B)
int lw_segment_side(const POINT2D *p1, const POINT2D *p2, const POINT2D *q)
lw_segment_side()
Definition: lwalgorithm.c:63
static void normalize2d(POINT2D *p)
Normalize to a unit vector.
Definition: lwgeodetic.c:524
void unit_normal(const POINT3D *P1, const POINT3D *P2, POINT3D *normal)
Calculates the unit normal to two vectors, trying to avoid problems with over-narrow or over-wide cas...
Definition: lwgeodetic.c:541
static double dot_product(const POINT3D *p1, const POINT3D *p2)
Convert cartesian coordinates on unit sphere to lon/lat coordinates static void cart2ll(const POINT3D...
Definition: lwgeodetic.c:446
void lwerror(const char *fmt,...)
Write a notice out to the error handler.
Definition: lwutil.c:190
double y
Definition: liblwgeom.h:404
double x
Definition: liblwgeom.h:404
double z
Definition: liblwgeom.h:416
double x
Definition: liblwgeom.h:416
double y
Definition: liblwgeom.h:416

References dot_product(), FP_EQUALS, gbox_init_point3d(), gbox_merge_point3d(), LW_FAILURE, lw_segment_side(), LW_SUCCESS, lwerror(), normalize2d(), p3d_same(), unit_normal(), POINT2D::x, POINT3D::x, POINT2D::y, POINT3D::y, and POINT3D::z.

Referenced by ptarray_calculate_gbox_geodetic().

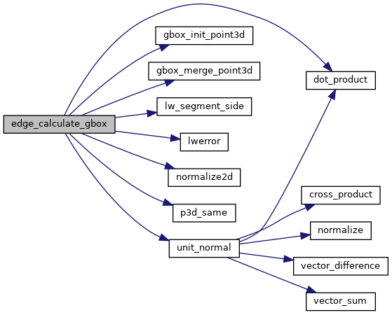
Here is the call graph for this function:
Here is the caller graph for this function: