|
PostGIS
3.2.2dev-r@@SVN_REVISION@@
|
|
static |
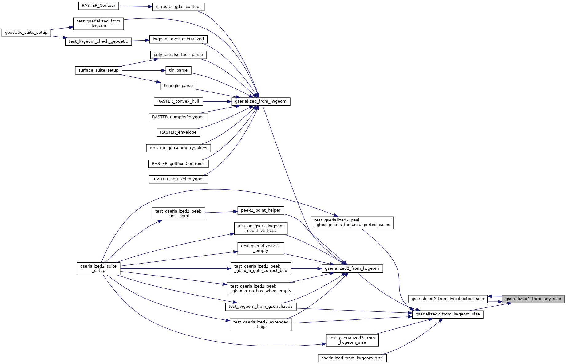
Definition at line 741 of file gserialized2.c.
References CIRCSTRINGTYPE, COLLECTIONTYPE, COMPOUNDTYPE, CURVEPOLYTYPE, gserialized2_from_lwcircstring_size(), gserialized2_from_lwcollection_size(), gserialized2_from_lwline_size(), gserialized2_from_lwpoint_size(), gserialized2_from_lwpoly_size(), gserialized2_from_lwtriangle_size(), LINETYPE, LWDEBUGF, lwerror(), lwtype_name(), MULTICURVETYPE, MULTILINETYPE, MULTIPOINTTYPE, MULTIPOLYGONTYPE, MULTISURFACETYPE, POINTTYPE, POLYGONTYPE, POLYHEDRALSURFACETYPE, TINTYPE, TRIANGLETYPE, LWGEOM::type, and LWPOINT::type.
Referenced by gserialized2_from_lwcollection_size(), and gserialized2_from_lwgeom_size().

