PostGIS  3.2.2dev-r@@SVN_REVISION@@

◆ contains()

Datum contains ( PG_FUNCTION_ARGS  )

Definition at line 1773 of file postgis/lwgeom_geos.c.

1774 {
1775  SHARED_GSERIALIZED *shared_geom1 = ToastCacheGetGeometry(fcinfo, 0);
1776  SHARED_GSERIALIZED *shared_geom2 = ToastCacheGetGeometry(fcinfo, 1);
1777  const GSERIALIZED *geom1 = shared_gserialized_get(shared_geom1);
1778  const GSERIALIZED *geom2 = shared_gserialized_get(shared_geom2);
1779  int result;
1780  GEOSGeometry *g1, *g2;
1781  GBOX box1, box2;
1782  PrepGeomCache *prep_cache;
1783  gserialized_error_if_srid_mismatch(geom1, geom2, __func__);
1784 
1785  /* A.Contains(Empty) == FALSE */
1786  if (gserialized_is_empty(geom1) || gserialized_is_empty(geom2))
1787  PG_RETURN_BOOL(false);
1788 
1789  POSTGIS_DEBUG(3, "contains called.");
1790 
1791  /*
1792  ** short-circuit 1: if geom2 bounding box is not completely inside
1793  ** geom1 bounding box we can return FALSE.
1794  */
1795  if (gserialized_get_gbox_p(geom1, &box1) &&
1796  gserialized_get_gbox_p(geom2, &box2))
1797  {
1798  if (!gbox_contains_2d(&box1, &box2))
1799  PG_RETURN_BOOL(false);
1800  }
1801 
1802  /*
1803  ** short-circuit 2: if geom2 is a point and geom1 is a polygon
1804  ** call the point-in-polygon function.
1805  */
1806  if (is_poly(geom1) && is_point(geom2))
1807  {
1808  SHARED_GSERIALIZED *shared_gpoly = is_poly(geom1) ? shared_geom1 : shared_geom2;
1809  SHARED_GSERIALIZED *shared_gpoint = is_point(geom1) ? shared_geom1 : shared_geom2;
1810  const GSERIALIZED *gpoly = shared_gserialized_get(shared_gpoly);
1811  const GSERIALIZED *gpoint = shared_gserialized_get(shared_gpoint);
1812  RTREE_POLY_CACHE *cache = GetRtreeCache(fcinfo, shared_gpoly);
1813  int retval;
1814 
1815  POSTGIS_DEBUG(3, "Point in Polygon test requested...short-circuiting.");
1816  if (gserialized_get_type(gpoint) == POINTTYPE)
1817  {
1818  LWGEOM* point = lwgeom_from_gserialized(gpoint);
1819  int pip_result = pip_short_circuit(cache, lwgeom_as_lwpoint(point), gpoly);
1820  lwgeom_free(point);
1821 
1822  retval = (pip_result == 1); /* completely inside */
1823  }
1824  else if (gserialized_get_type(gpoint) == MULTIPOINTTYPE)
1825  {
1827  int found_completely_inside = LW_FALSE;
1828 
1829  retval = LW_TRUE;
1830  for (uint32_t i = 0; i < mpoint->ngeoms; i++)
1831  {
1832  int pip_result;
1833  LWPOINT* pt = mpoint->geoms[i];
1834  /* We need to find at least one point that's completely inside the
1835  * polygons (pip_result == 1). As long as we have one point that's
1836  * completely inside, we can have as many as we want on the boundary
1837  * itself. (pip_result == 0)
1838  */
1839  if (lwpoint_is_empty(pt)) continue;
1840  pip_result = pip_short_circuit(cache, pt, gpoly);
1841  if (pip_result == 1)
1842  found_completely_inside = LW_TRUE;
1843 
1844  if (pip_result == -1) /* completely outside */
1845  {
1846  retval = LW_FALSE;
1847  break;
1848  }
1849  }
1850 
1851  retval = retval && found_completely_inside;
1852  lwmpoint_free(mpoint);
1853  }
1854  else
1855  {
1856  /* Never get here */
1857  elog(ERROR,"Type isn't point or multipoint!");
1858  PG_RETURN_BOOL(false);
1859  }
1860 
1861  return retval > 0;
1862  }
1863  else
1864  {
1865  POSTGIS_DEBUGF(3, "Contains: type1: %d, type2: %d", gserialized_get_type(geom1), gserialized_get_type(geom2));
1866  }
1867 
1868  initGEOS(lwpgnotice, lwgeom_geos_error);
1869 
1870  prep_cache = GetPrepGeomCache(fcinfo, shared_geom1, NULL);
1871 
1872  if ( prep_cache && prep_cache->prepared_geom && prep_cache->gcache.argnum == 1 )
1873  {
1874  g1 = POSTGIS2GEOS(geom2);
1875  if (!g1)
1876  HANDLE_GEOS_ERROR("Geometry could not be converted to GEOS");
1877 
1878  POSTGIS_DEBUG(4, "containsPrepared: cache is live, running preparedcontains");
1879  result = GEOSPreparedContains( prep_cache->prepared_geom, g1);
1880  GEOSGeom_destroy(g1);
1881  }
1882  else
1883  {
1884  g1 = POSTGIS2GEOS(geom1);
1885  if (!g1) HANDLE_GEOS_ERROR("First argument geometry could not be converted to GEOS");
1886  g2 = POSTGIS2GEOS(geom2);
1887  if (!g2)
1888  {
1889  HANDLE_GEOS_ERROR("Second argument geometry could not be converted to GEOS");
1890  GEOSGeom_destroy(g1);
1891  }
1892  POSTGIS_DEBUG(4, "containsPrepared: cache is not ready, running standard contains");
1893  result = GEOSContains( g1, g2);
1894  GEOSGeom_destroy(g1);
1895  GEOSGeom_destroy(g2);
1896  }
1897 
1898  if (result == 2) HANDLE_GEOS_ERROR("GEOSContains");
1899 
1900  PG_RETURN_BOOL(result > 0);
1901 }
char result[OUT_DOUBLE_BUFFER_SIZE]
Definition: cu_print.c:267
int gbox_contains_2d(const GBOX *g1, const GBOX *g2)
Return LW_TRUE if the first GBOX contains the second on the 2d plane, LW_FALSE otherwise.
Definition: gbox.c:339
void gserialized_error_if_srid_mismatch(const GSERIALIZED *g1, const GSERIALIZED *g2, const char *funcname)
Definition: gserialized.c:404
int gserialized_get_gbox_p(const GSERIALIZED *g, GBOX *gbox)
Read the box from the GSERIALIZED or calculate it if necessary.
Definition: gserialized.c:65
LWGEOM * lwgeom_from_gserialized(const GSERIALIZED *g)
Allocate a new LWGEOM from a GSERIALIZED.
Definition: gserialized.c:239
int gserialized_is_empty(const GSERIALIZED *g)
Check if a GSERIALIZED is empty without deserializing first.
Definition: gserialized.c:152
uint32_t gserialized_get_type(const GSERIALIZED *g)
Extract the geometry type from the serialized form (it hides in the anonymous data area,...
Definition: gserialized.c:89
void lwgeom_geos_error(const char *fmt,...)
#define LW_FALSE
Definition: liblwgeom.h:108
void lwmpoint_free(LWMPOINT *mpt)
Definition: lwmpoint.c:72
LWMPOINT * lwgeom_as_lwmpoint(const LWGEOM *lwgeom)
Definition: lwgeom.c:225
void lwgeom_free(LWGEOM *geom)
Definition: lwgeom.c:1138
#define MULTIPOINTTYPE
Definition: liblwgeom.h:119
#define POINTTYPE
LWTYPE numbers, used internally by PostGIS.
Definition: liblwgeom.h:116
#define LW_TRUE
Return types for functions with status returns.
Definition: liblwgeom.h:107
int lwpoint_is_empty(const LWPOINT *point)
PrepGeomCache * GetPrepGeomCache(FunctionCallInfo fcinfo, SHARED_GSERIALIZED *g1, SHARED_GSERIALIZED *g2)
Given a couple potential geometries and a function call context, return a prepared structure for one ...
RTREE_POLY_CACHE * GetRtreeCache(FunctionCallInfo fcinfo, SHARED_GSERIALIZED *g1)
Checks for a cache hit against the provided geometry and returns a pre-built index structure (RTREE_P...
Definition: lwgeom_rtree.c:432
static LWPOINT * lwgeom_as_lwpoint(const LWGEOM *lwgeom)
Definition: lwinline.h:131
#define HANDLE_GEOS_ERROR(label)
static char is_point(const GSERIALIZED *g)
static int pip_short_circuit(RTREE_POLY_CACHE *poly_cache, LWPOINT *point, const GSERIALIZED *gpoly)
static char is_poly(const GSERIALIZED *g)
GEOSGeometry * POSTGIS2GEOS(const GSERIALIZED *pglwgeom)
uint32_t ngeoms
Definition: liblwgeom.h:552
LWPOINT ** geoms
Definition: liblwgeom.h:547
const GEOSPreparedGeometry * prepared_geom
The tree structure used for fast P-i-P tests by point_in_multipolygon_rtree()
Definition: lwgeom_rtree.h:59

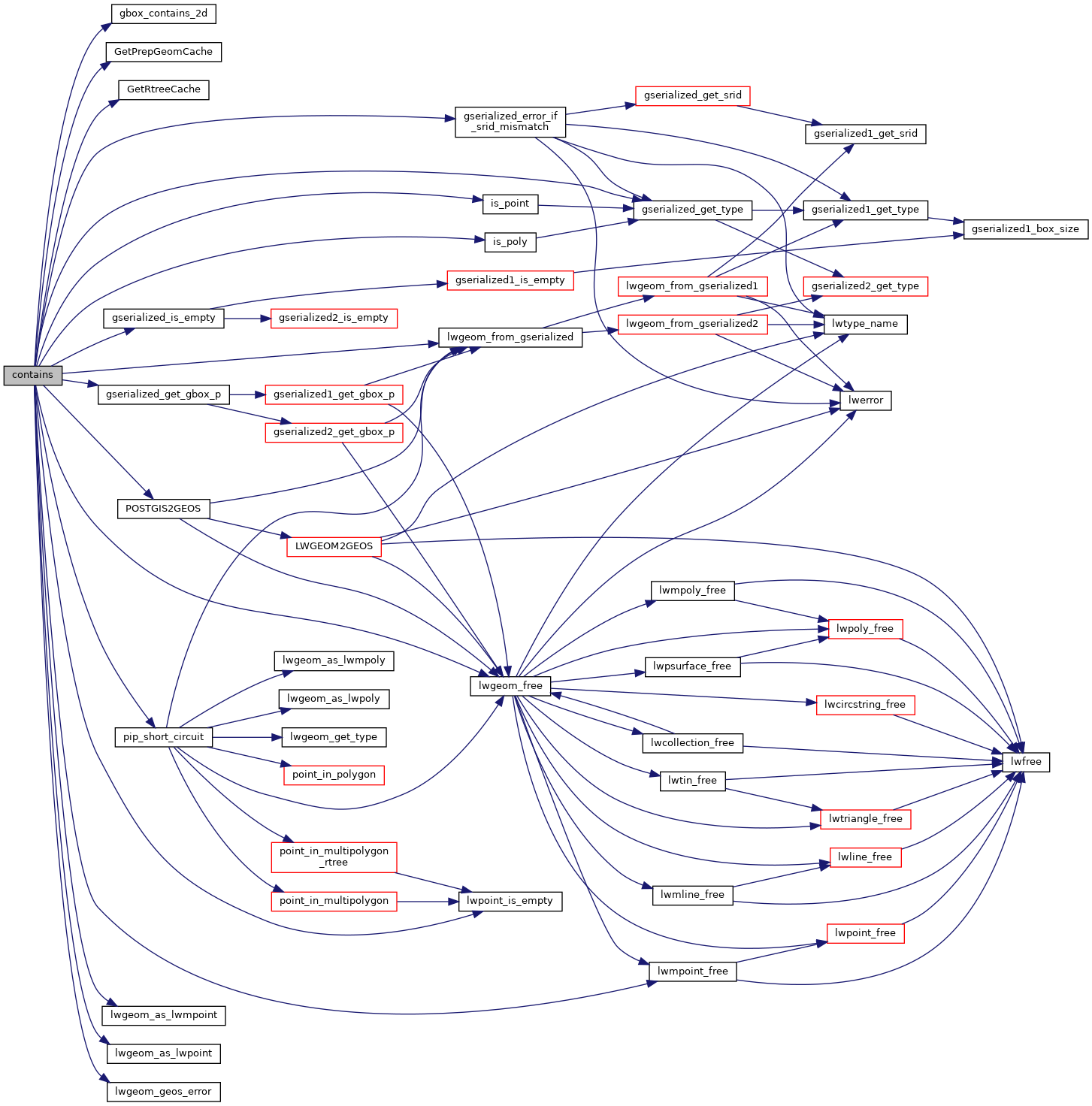
References gbox_contains_2d(), PrepGeomCache::gcache, LWMPOINT::geoms, GetPrepGeomCache(), GetRtreeCache(), gserialized_error_if_srid_mismatch(), gserialized_get_gbox_p(), gserialized_get_type(), gserialized_is_empty(), HANDLE_GEOS_ERROR, is_point(), is_poly(), LW_FALSE, LW_TRUE, lwgeom_as_lwmpoint(), lwgeom_as_lwpoint(), lwgeom_free(), lwgeom_from_gserialized(), lwgeom_geos_error(), lwmpoint_free(), lwpoint_is_empty(), MULTIPOINTTYPE, LWMPOINT::ngeoms, pip_short_circuit(), POINTTYPE, POSTGIS2GEOS(), PrepGeomCache::prepared_geom, and result.

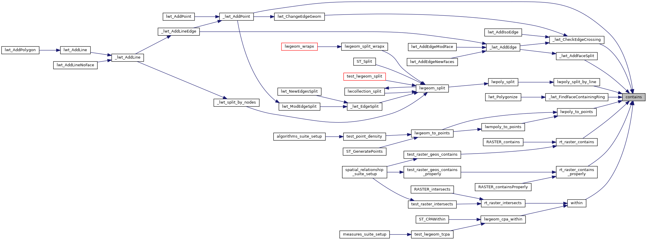
Referenced by _lwt_AddFaceSplit(), _lwt_AddPoint(), _lwt_CheckEdgeCrossing(), _lwt_FindFaceContainingRing(), lwpoly_split_by_line(), lwpoly_to_points(), rt_raster_contains(), rt_raster_contains_properly(), and within().

Here is the call graph for this function:
Here is the caller graph for this function: