PostGIS  3.2.2dev-r@@SVN_REVISION@@

◆ ST_Intersection()

Datum ST_Intersection ( PG_FUNCTION_ARGS  )

Definition at line 1373 of file postgis/lwgeom_geos.c.

1374 {
1375  GSERIALIZED *geom1;
1376  GSERIALIZED *geom2;
1378  LWGEOM *lwgeom1, *lwgeom2, *lwresult;
1379  double prec = -1;
1380 
1381  geom1 = PG_GETARG_GSERIALIZED_P(0);
1382  geom2 = PG_GETARG_GSERIALIZED_P(1);
1383  if (PG_NARGS() > 2 && ! PG_ARGISNULL(2))
1384  prec = PG_GETARG_FLOAT8(2);
1385 
1386  lwgeom1 = lwgeom_from_gserialized(geom1);
1387  lwgeom2 = lwgeom_from_gserialized(geom2);
1388 
1389  lwresult = lwgeom_intersection_prec(lwgeom1, lwgeom2, prec);
1390  result = geometry_serialize(lwresult);
1391 
1392  lwgeom_free(lwgeom1);
1393  lwgeom_free(lwgeom2);
1394  lwgeom_free(lwresult);
1395 
1396  PG_FREE_IF_COPY(geom1, 0);
1397  PG_FREE_IF_COPY(geom2, 1);
1398 
1399  PG_RETURN_POINTER(result);
1400 }
char result[OUT_DOUBLE_BUFFER_SIZE]
Definition: cu_print.c:267
LWGEOM * lwgeom_from_gserialized(const GSERIALIZED *g)
Allocate a new LWGEOM from a GSERIALIZED.
Definition: gserialized.c:239
void lwgeom_free(LWGEOM *geom)
Definition: lwgeom.c:1138
LWGEOM * lwgeom_intersection_prec(const LWGEOM *geom1, const LWGEOM *geom2, double gridSize)

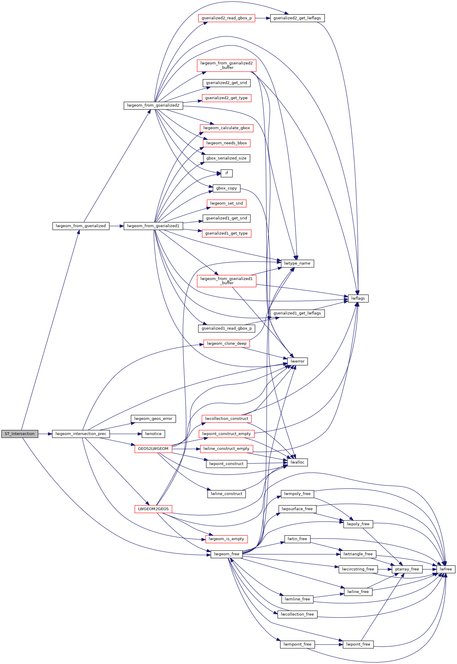
References lwgeom_free(), lwgeom_from_gserialized(), lwgeom_intersection_prec(), and result.

Here is the call graph for this function: