|
PostGIS
3.2.2dev-r@@SVN_REVISION@@
|
|
static |
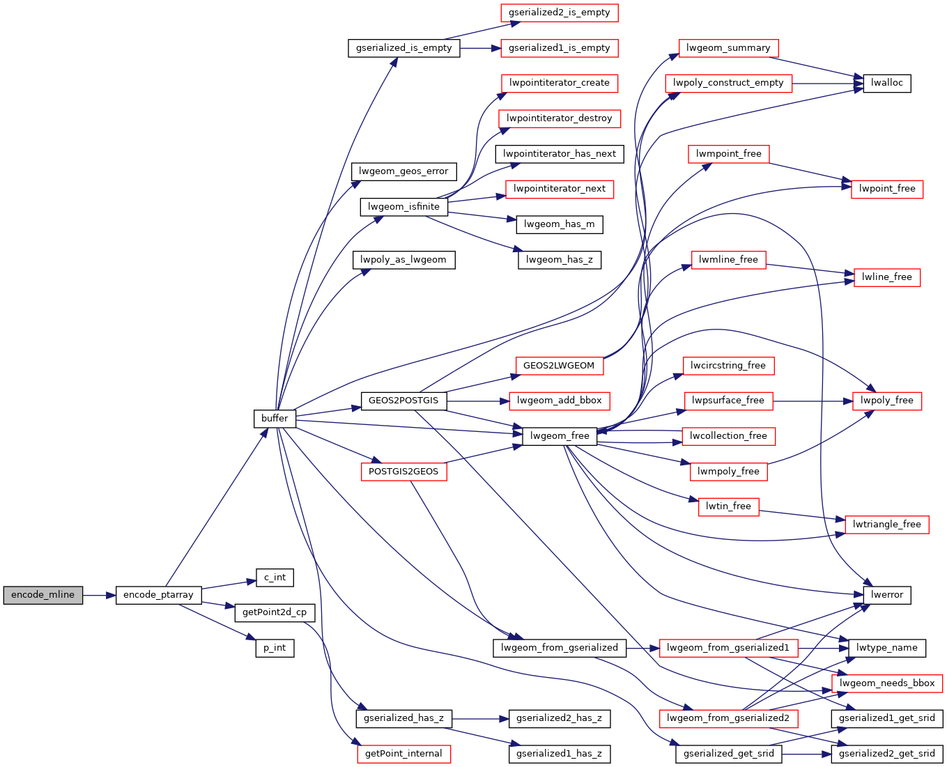
Definition at line 183 of file mvt.c.
References encode_ptarray(), mvt_agg_context::feature, LWMLINE::geoms, MVT_LINE, LWMLINE::ngeoms, POINTARRAY::npoints, and LWLINE::points.
Referenced by encode_geometry().

