PostGIS  3.2.2dev-r@@SVN_REVISION@@

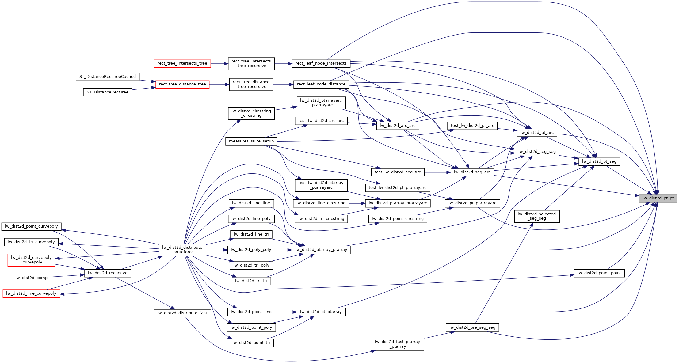
◆ lw_dist2d_pt_pt()

int lw_dist2d_pt_pt ( const POINT2D P,
const POINT2D Q,
DISTPTS dl 
)

Compares incoming points and stores the points closest to each other or most far away from each other depending on dl->mode (max or min)

Definition at line 2274 of file measures.c.

2275 {
2276  double hside = thep2->x - thep1->x;
2277  double vside = thep2->y - thep1->y;
2278  double dist = sqrt(hside * hside + vside * vside);
2279 
2280  /*multiplication with mode to handle mindistance (mode=1) and maxdistance (mode = (-1)*/
2281  if (((dl->distance - dist) * (dl->mode)) > 0)
2282  {
2283  dl->distance = dist;
2284 
2285  /* To get the points in right order. twisted is updated between 1 and (-1) every time the order is
2286  * changed earlier in the chain*/
2287  if (dl->twisted > 0)
2288  {
2289  dl->p1 = *thep1;
2290  dl->p2 = *thep2;
2291  }
2292  else
2293  {
2294  dl->p1 = *thep2;
2295  dl->p2 = *thep1;
2296  }
2297  }
2298  return LW_TRUE;
2299 }
#define LW_TRUE
Return types for functions with status returns.
Definition: liblwgeom.h:107
POINT2D p1
Definition: measures.h:52
POINT2D p2
Definition: measures.h:53
int twisted
Definition: measures.h:55
int mode
Definition: measures.h:54
double distance
Definition: measures.h:51

References DISTPTS::distance, LW_TRUE, DISTPTS::mode, DISTPTS::p1, DISTPTS::p2, DISTPTS::twisted, POINT2D::x, and POINT2D::y.

Referenced by lw_dist2d_arc_arc(), lw_dist2d_point_point(), lw_dist2d_pre_seg_seg(), lw_dist2d_pt_arc(), lw_dist2d_pt_ptarray(), lw_dist2d_pt_ptarrayarc(), lw_dist2d_pt_seg(), lw_dist2d_ptarray_ptarray(), lw_dist2d_seg_arc(), rect_leaf_node_distance(), and rect_leaf_node_intersects().

Here is the caller graph for this function: