|
PostGIS
3.2.2dev-r@@SVN_REVISION@@
|
|
static |
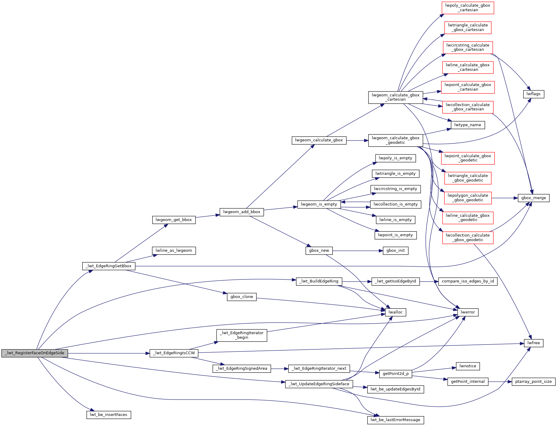
Definition at line 6724 of file lwgeom_topo.c.
References _lwt_BuildEdgeRing(), _lwt_EdgeRingGetBbox(), _lwt_EdgeRingIsCCW(), _lwt_UpdateEdgeRingSideFace(), LWT_TOPOLOGY_T::be_iface, LWT_ISO_EDGE::edge_id, LWT_ISO_FACE::face_id, LWDEBUG, LWDEBUGF, lwerror(), lwt_be_insertFaces(), lwt_be_lastErrorMessage(), LWT_EDGERING_ARRAY_PUSH, LWT_HOLES_FACE_PLACEHOLDER, LWT_ISO_FACE::mbr, and LWT_EDGERING_ARRAY_T::size.
Referenced by lwt_Polygonize().

