|
PostGIS
3.2.2dev-r@@SVN_REVISION@@
|
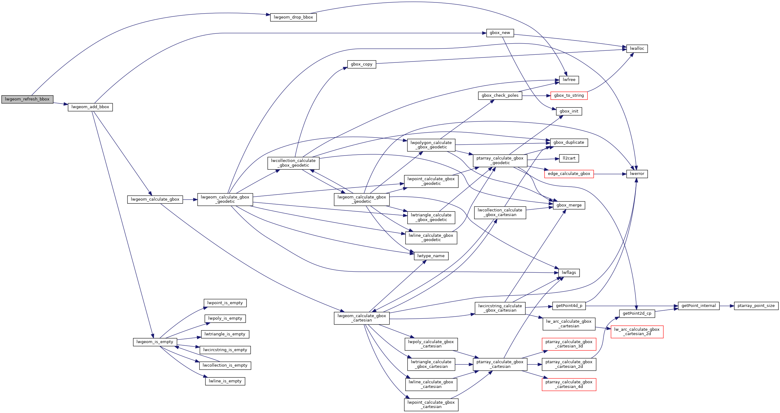
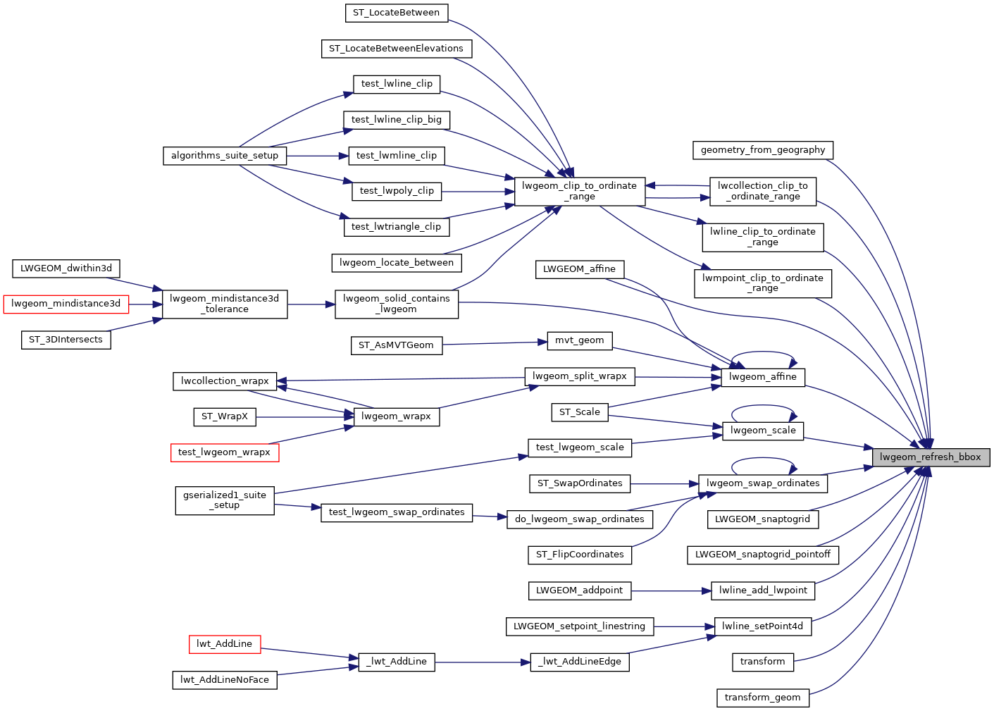
| void lwgeom_refresh_bbox | ( | LWGEOM * | lwgeom | ) |
Drop current bbox and calculate a fresh one.
Definition at line 690 of file lwgeom.c.
References lwgeom_add_bbox(), and lwgeom_drop_bbox().
Referenced by geometry_from_geography(), lwcollection_clip_to_ordinate_range(), lwgeom_affine(), LWGEOM_affine(), lwgeom_scale(), LWGEOM_snaptogrid(), LWGEOM_snaptogrid_pointoff(), lwgeom_swap_ordinates(), lwline_add_lwpoint(), lwline_clip_to_ordinate_range(), lwline_setPoint4d(), lwmpoint_clip_to_ordinate_range(), transform(), and transform_geom().

