|
PostGIS
3.2.2dev-r@@SVN_REVISION@@
|
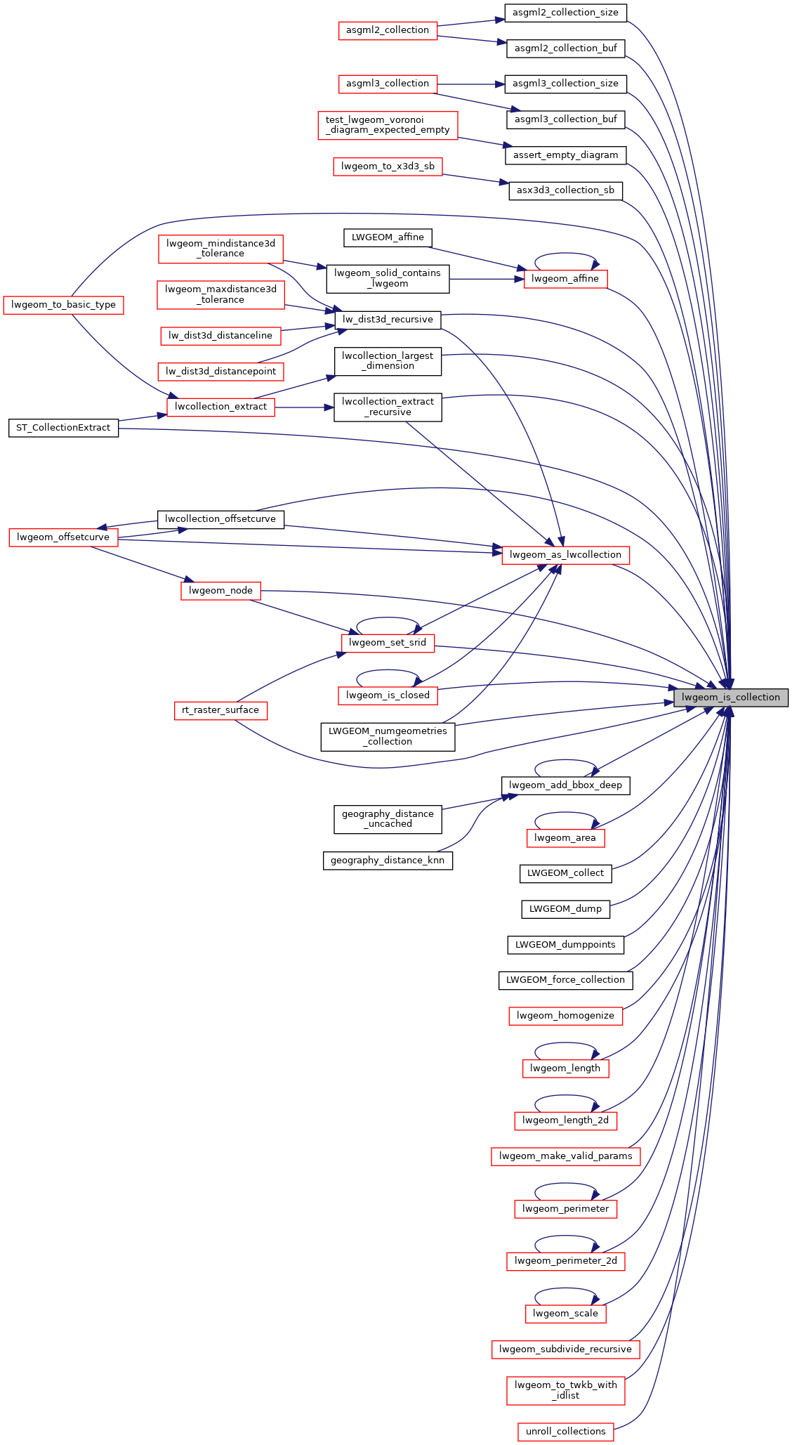
| int lwgeom_is_collection | ( | const LWGEOM * | geom | ) |
Determine whether a LWGEOM can contain sub-geometries or not.
Definition at line 1080 of file lwgeom.c.
References LW_FALSE, lwtype_is_collection(), and LWGEOM::type.
Referenced by asgml2_collection_buf(), asgml2_collection_size(), asgml3_collection_buf(), asgml3_collection_size(), assert_empty_diagram(), asx3d3_collection_sb(), lw_dist3d_recursive(), lwcollection_extract_recursive(), lwcollection_largest_dimension(), lwcollection_offsetcurve(), lwgeom_add_bbox_deep(), lwgeom_affine(), lwgeom_area(), lwgeom_as_lwcollection(), LWGEOM_collect(), LWGEOM_dump(), LWGEOM_dumppoints(), LWGEOM_force_collection(), lwgeom_homogenize(), lwgeom_is_closed(), lwgeom_length(), lwgeom_length_2d(), lwgeom_make_valid_params(), lwgeom_node(), LWGEOM_numgeometries_collection(), lwgeom_perimeter(), lwgeom_perimeter_2d(), lwgeom_scale(), lwgeom_set_srid(), lwgeom_subdivide_recursive(), lwgeom_to_basic_type(), lwgeom_to_twkb_with_idlist(), rt_raster_surface(), ST_CollectionExtract(), and unroll_collections().

