|
PostGIS
3.2.2dev-r@@SVN_REVISION@@
|
|
static |
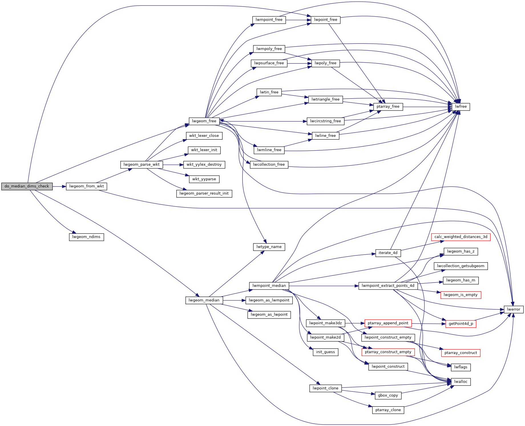
Definition at line 1367 of file cu_algorithm.c.
References LW_FALSE, LW_PARSER_CHECK_NONE, lwgeom_free(), lwgeom_from_wkt(), lwgeom_median(), lwgeom_ndims(), lwpoint_free(), and result.
Referenced by test_median_handles_3d_correctly().

