|
PostGIS
3.2.2dev-r@@SVN_REVISION@@
|
|
static |
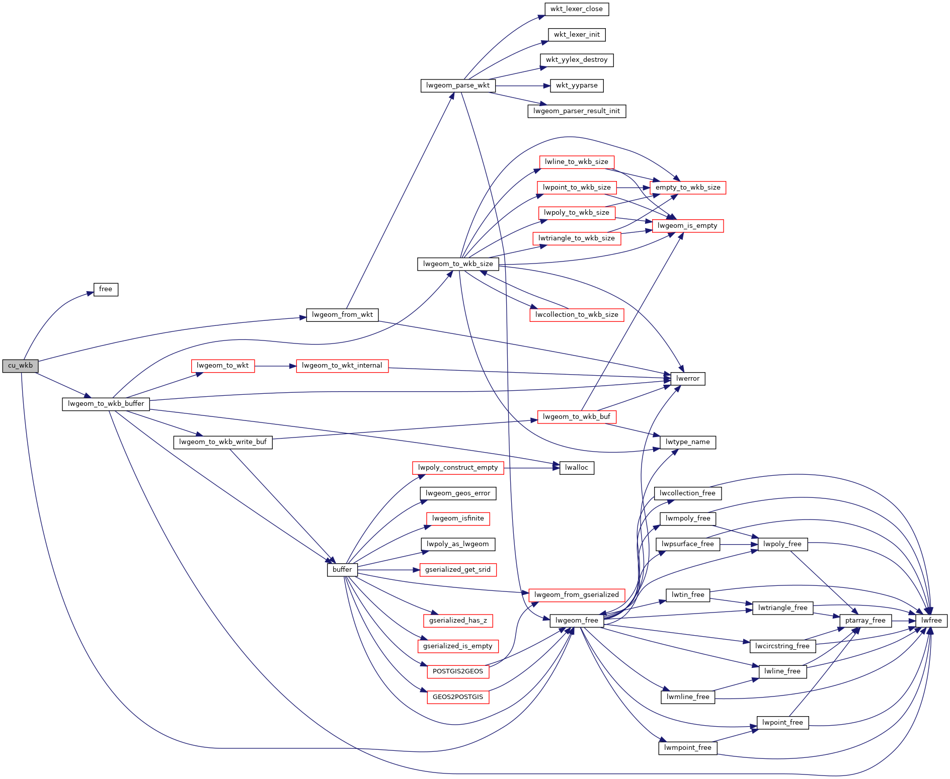
Definition at line 60 of file cu_out_wkb.c.
References free(), LW_PARSER_CHECK_NONE, lwgeom_free(), lwgeom_from_wkt(), lwgeom_to_wkb_buffer(), s, WKB_EXTENDED, WKB_HEX, and WKB_XDR.
Referenced by test_wkb_out_circularstring(), test_wkb_out_collection(), test_wkb_out_compoundcurve(), test_wkb_out_curvpolygon(), test_wkb_out_linestring(), test_wkb_out_multipoint(), test_wkb_out_multipolygon(), test_wkb_out_point(), and test_wkb_out_polygon().

