|
PostGIS
3.2.2dev-r@@SVN_REVISION@@
|
| rt_errorstate rt_pixtype_compare_clamped_values | ( | rt_pixtype | pixtype, |
| double | val, | ||
| double | refval, | ||
| int * | isequal | ||
| ) |
Test to see if two values are equal when clamped.
| pixtype | : the pixel type to clamp the provided values |
| val | : value to compare to reference value |
| refval | : reference value to be compared with |
| isequal | : non-zero if clamped values are equal, 0 otherwise |
Test to see if two values are equal when clamped.
| pixtype | : the pixel type to clamp the provided values |
| val | : value to compare to reference value |
| refval | : reference value to be compared with |
| isequal | : non-zero if clamped values are equal, 0 otherwise |
Definition at line 202 of file rt_pixel.c.
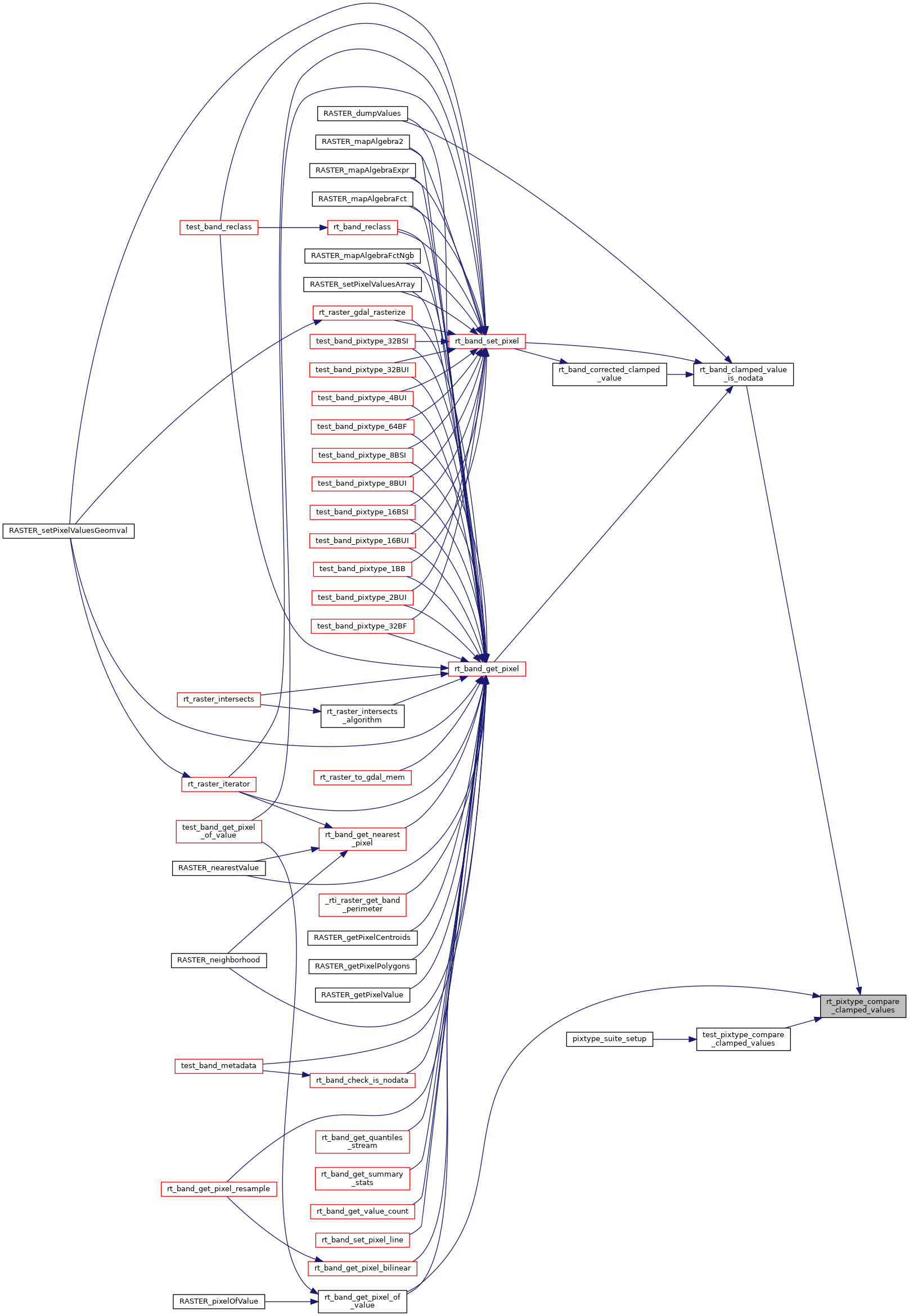
References ES_ERROR, ES_NONE, FLT_EQ, PT_16BSI, PT_16BUI, PT_1BB, PT_2BUI, PT_32BF, PT_32BSI, PT_32BUI, PT_4BUI, PT_64BF, PT_8BSI, PT_8BUI, rt_util_clamp_to_16BSI(), rt_util_clamp_to_16BUI(), rt_util_clamp_to_1BB(), rt_util_clamp_to_2BUI(), rt_util_clamp_to_32BSI(), rt_util_clamp_to_32BUI(), rt_util_clamp_to_32F(), rt_util_clamp_to_4BUI(), rt_util_clamp_to_8BSI(), rt_util_clamp_to_8BUI(), and rterror().
Referenced by rt_band_clamped_value_is_nodata(), rt_band_get_pixel_of_value(), and test_pixtype_compare_clamped_values().

