|
PostGIS
3.2.2dev-r@@SVN_REVISION@@
|
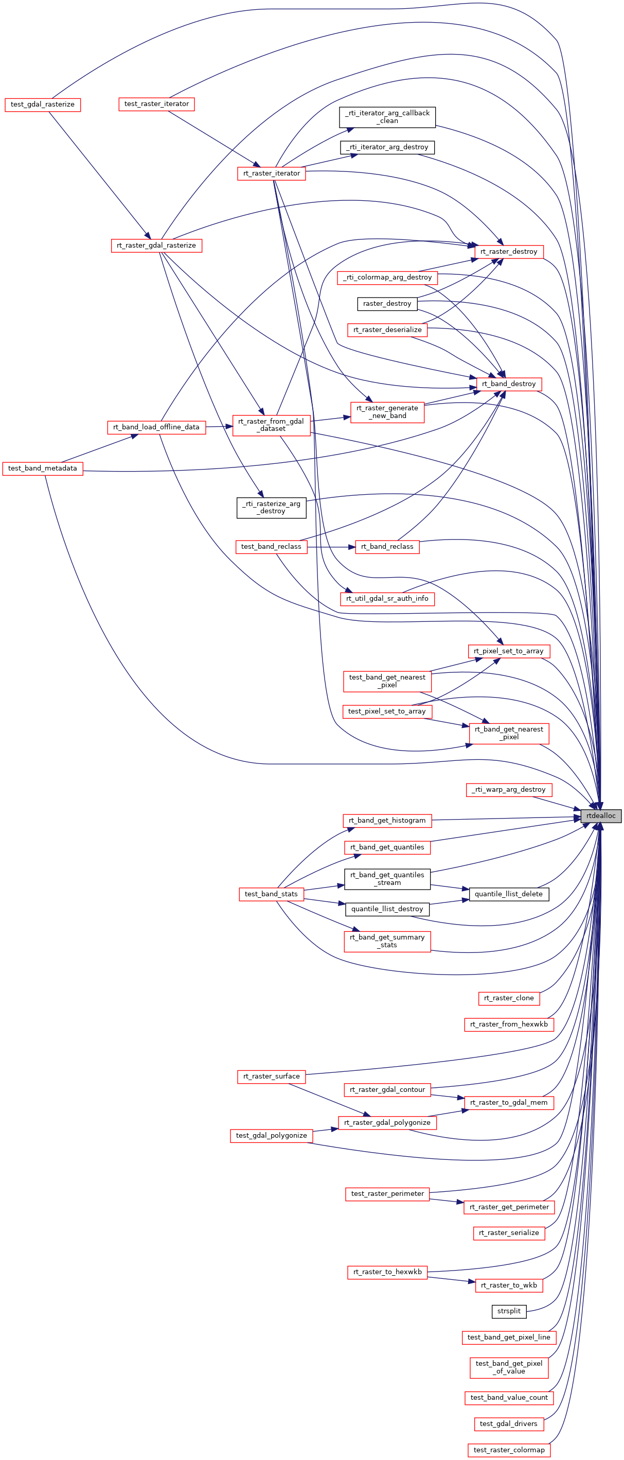
| void rtdealloc | ( | void * | mem | ) |
Definition at line 206 of file rt_context.c.
References ctx_t, rt_context_t::dealloc, and RASTER_DEBUG.
Referenced by _rti_colormap_arg_destroy(), _rti_iterator_arg_callback_clean(), _rti_iterator_arg_destroy(), _rti_rasterize_arg_destroy(), _rti_warp_arg_destroy(), quantile_llist_delete(), quantile_llist_destroy(), raster_destroy(), rt_band_destroy(), rt_band_get_histogram(), rt_band_get_nearest_pixel(), rt_band_get_quantiles(), rt_band_get_quantiles_stream(), rt_band_get_summary_stats(), rt_band_load_offline_data(), rt_band_reclass(), rt_pixel_set_to_array(), rt_raster_clone(), rt_raster_deserialize(), rt_raster_destroy(), rt_raster_from_gdal_dataset(), rt_raster_from_hexwkb(), rt_raster_gdal_contour(), rt_raster_gdal_polygonize(), rt_raster_gdal_rasterize(), rt_raster_generate_new_band(), rt_raster_get_perimeter(), rt_raster_iterator(), rt_raster_serialize(), rt_raster_surface(), rt_raster_to_gdal_mem(), rt_raster_to_hexwkb(), rt_raster_to_wkb(), rt_util_gdal_sr_auth_info(), strsplit(), test_band_get_nearest_pixel(), test_band_get_pixel_line(), test_band_get_pixel_of_value(), test_band_metadata(), test_band_reclass(), test_band_stats(), test_band_value_count(), test_gdal_drivers(), test_gdal_polygonize(), test_gdal_rasterize(), test_pixel_set_to_array(), test_raster_colormap(), test_raster_iterator(), and test_raster_perimeter().
