PostGIS  3.2.2dev-r@@SVN_REVISION@@

◆ out_kml_test_geoms()

static void out_kml_test_geoms ( void  )
static

Definition at line 107 of file cu_out_kml.c.

108 {
109  /* Linestring */
110  do_kml_test(
111  "LINESTRING(0 1,2 3,4 5)",
112  "<LineString><coordinates>0,1 2,3 4,5</coordinates></LineString>",
113  0);
114 
115  /* Polygon */
116  do_kml_test(
117  "POLYGON((0 1,2 3,4 5,0 1))",
118  "<Polygon><outerBoundaryIs><LinearRing><coordinates>0,1 2,3 4,5 0,1</coordinates></LinearRing></outerBoundaryIs></Polygon>",
119  0);
120 
121  /* Polygon - with internal ring */
122  do_kml_test(
123  "POLYGON((0 1,2 3,4 5,0 1),(6 7,8 9,10 11,6 7))",
124  "<Polygon><outerBoundaryIs><LinearRing><coordinates>0,1 2,3 4,5 0,1</coordinates></LinearRing></outerBoundaryIs><innerBoundaryIs><LinearRing><coordinates>6,7 8,9 10,11 6,7</coordinates></LinearRing></innerBoundaryIs></Polygon>",
125  0);
126 
127  /* MultiPoint */
128  do_kml_test(
129  "MULTIPOINT(0 1,2 3)",
130  "<MultiGeometry><Point><coordinates>0,1</coordinates></Point><Point><coordinates>2,3</coordinates></Point></MultiGeometry>",
131  0);
132 
133  /* MultiLine */
134  do_kml_test(
135  "MULTILINESTRING((0 1,2 3,4 5),(6 7,8 9,10 11))",
136  "<MultiGeometry><LineString><coordinates>0,1 2,3 4,5</coordinates></LineString><LineString><coordinates>6,7 8,9 10,11</coordinates></LineString></MultiGeometry>",
137  0);
138 
139  /* MultiPolygon */
140  do_kml_test(
141  "MULTIPOLYGON(((0 1,2 3,4 5,0 1)),((6 7,8 9,10 11,6 7)))",
142  "<MultiGeometry><Polygon><outerBoundaryIs><LinearRing><coordinates>0,1 2,3 4,5 0,1</coordinates></LinearRing></outerBoundaryIs></Polygon><Polygon><outerBoundaryIs><LinearRing><coordinates>6,7 8,9 10,11 6,7</coordinates></LinearRing></outerBoundaryIs></Polygon></MultiGeometry>",
143  0);
144 
145  /* GeometryCollection */
147  "GEOMETRYCOLLECTION(POINT(0 1))",
148  "lwgeom_to_kml2: 'GeometryCollection' geometry type not supported");
149 
150  /* CircularString */
152  "CIRCULARSTRING(-2 0,0 2,2 0,0 2,2 4)",
153  "lwgeom_to_kml2: 'CircularString' geometry type not supported");
154 
155  /* CompoundCurve */
157  "COMPOUNDCURVE(CIRCULARSTRING(0 0,1 1,1 0),(1 0,0 1))",
158  "lwgeom_to_kml2: 'CompoundCurve' geometry type not supported");
159 
160  /* CurvePolygon */
162  "CURVEPOLYGON(CIRCULARSTRING(-2 0,-1 -1,0 0,1 -1,2 0,0 2,-2 0),(-1 0,0 0.5,1 0,0 1,-1 0))",
163  "lwgeom_to_kml2: 'CurvePolygon' geometry type not supported");
164 
165  /* MultiCurve */
167  "MULTICURVE((5 5,3 5,3 3,0 3),CIRCULARSTRING(0 0,2 1,2 2))",
168  "lwgeom_to_kml2: 'MultiCurve' geometry type not supported");
169 
170  /* MultiSurface */
172  "MULTISURFACE(CURVEPOLYGON(CIRCULARSTRING(-2 0,-1 -1,0 0,1 -1,2 0,0 2,-2 0),(-1 0,0 0.5,1 0,0 1,-1 0)),((7 8,10 10,6 14,4 11,7 8)))",
173  "lwgeom_to_kml2: 'MultiSurface' geometry type not supported");
174 }
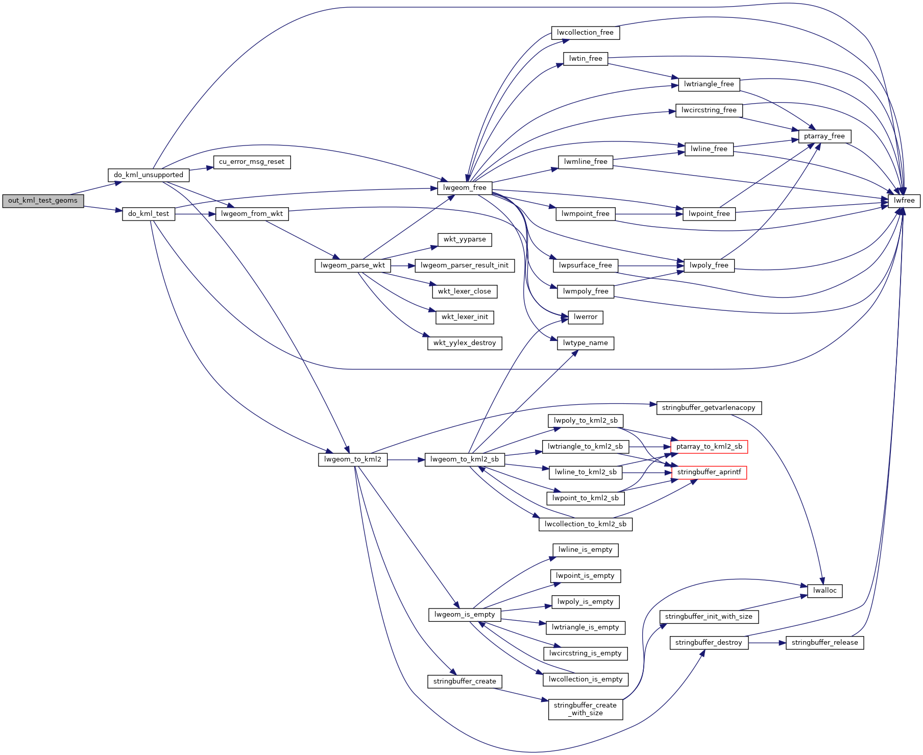
static void do_kml_test(char *in, char *out, int precision)
Definition: cu_out_kml.c:20
static void do_kml_unsupported(char *in, char *out)
Definition: cu_out_kml.c:32

References do_kml_test(), and do_kml_unsupported().

Referenced by out_kml_suite_setup().

Here is the call graph for this function:
Here is the caller graph for this function: