|
PostGIS
3.2.2dev-r@@SVN_REVISION@@
|
|
static |
Definition at line 42 of file cu_effectivearea.c.
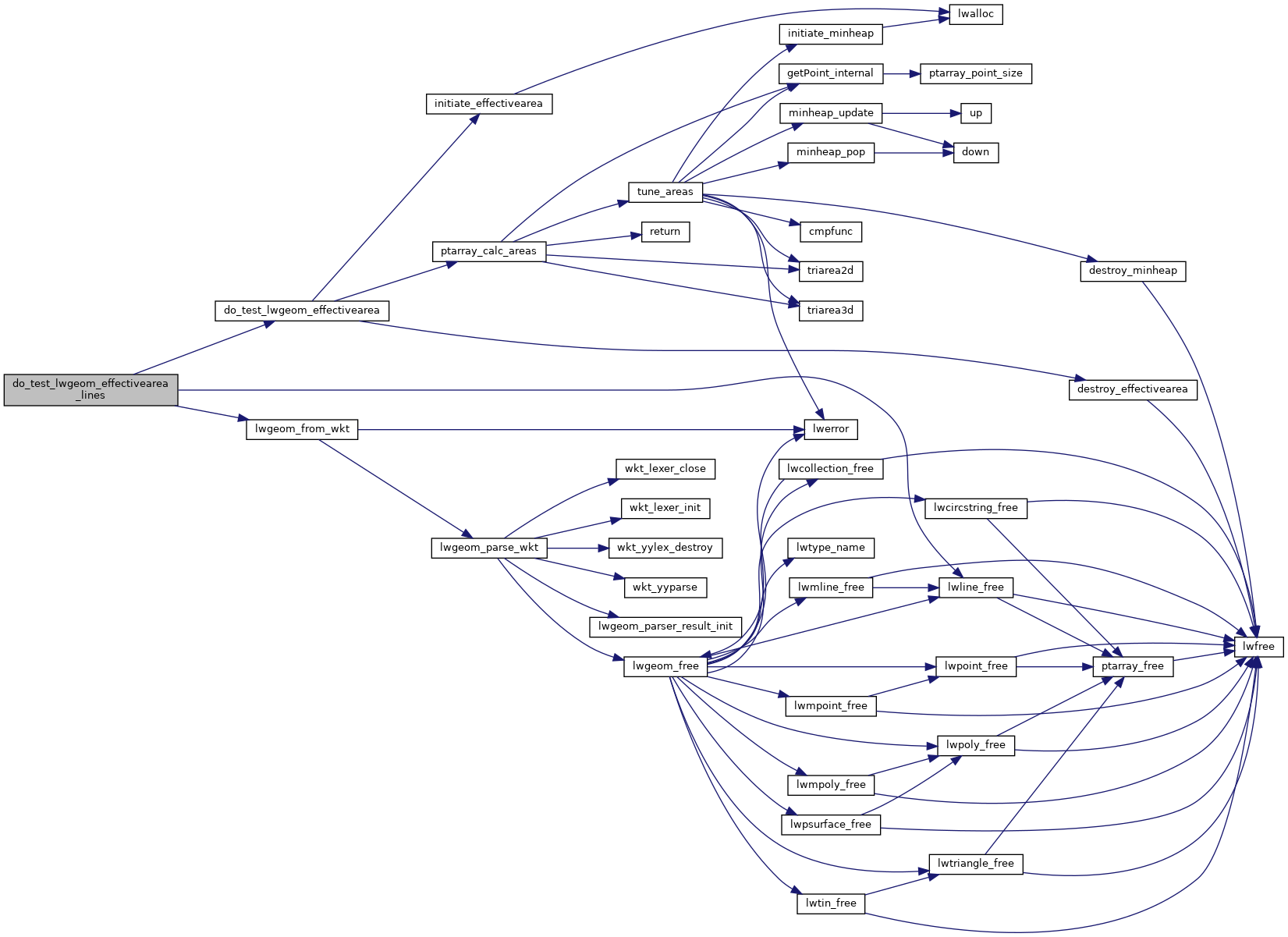
References do_test_lwgeom_effectivearea(), LW_PARSER_CHECK_NONE, lwgeom_from_wkt(), lwline_free(), and LWLINE::points.
Referenced by effectivearea_suite_setup().

