|
PostGIS
3.2.2dev-r@@SVN_REVISION@@
|
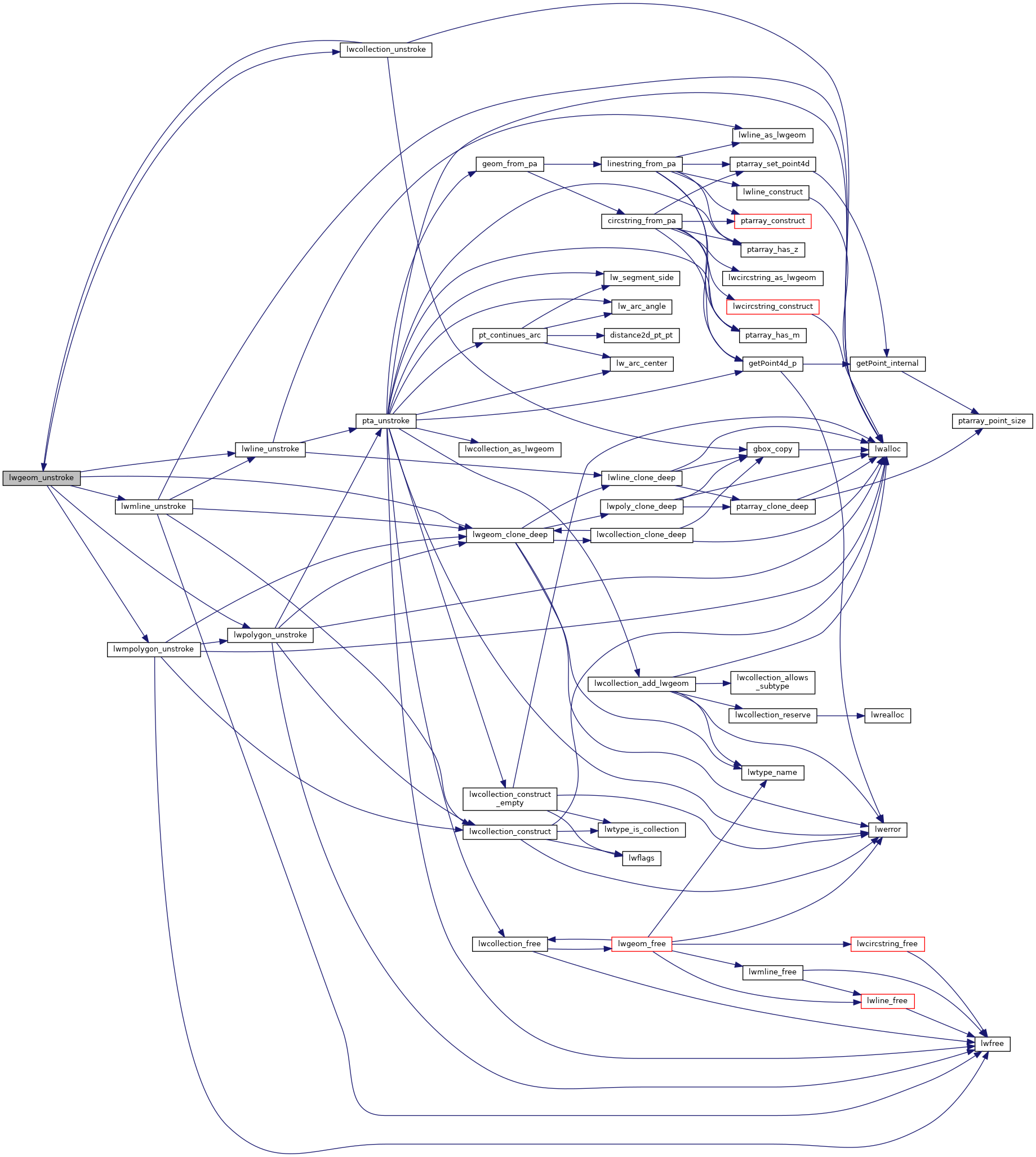
Convert linearized type into arc type, de-linearizing the strokes where possible.
Definition at line 1271 of file lwstroke.c.
References COLLECTIONTYPE, LINETYPE, lwcollection_unstroke(), LWDEBUG, lwgeom_clone_deep(), lwline_unstroke(), lwmline_unstroke(), lwmpolygon_unstroke(), lwpolygon_unstroke(), MULTILINETYPE, MULTIPOLYGONTYPE, POLYGONTYPE, and LWGEOM::type.
Referenced by lwcollection_unstroke(), LWGEOM_line_desegmentize(), and test_unstroke().

