|
PostGIS
3.2.2dev-r@@SVN_REVISION@@
|
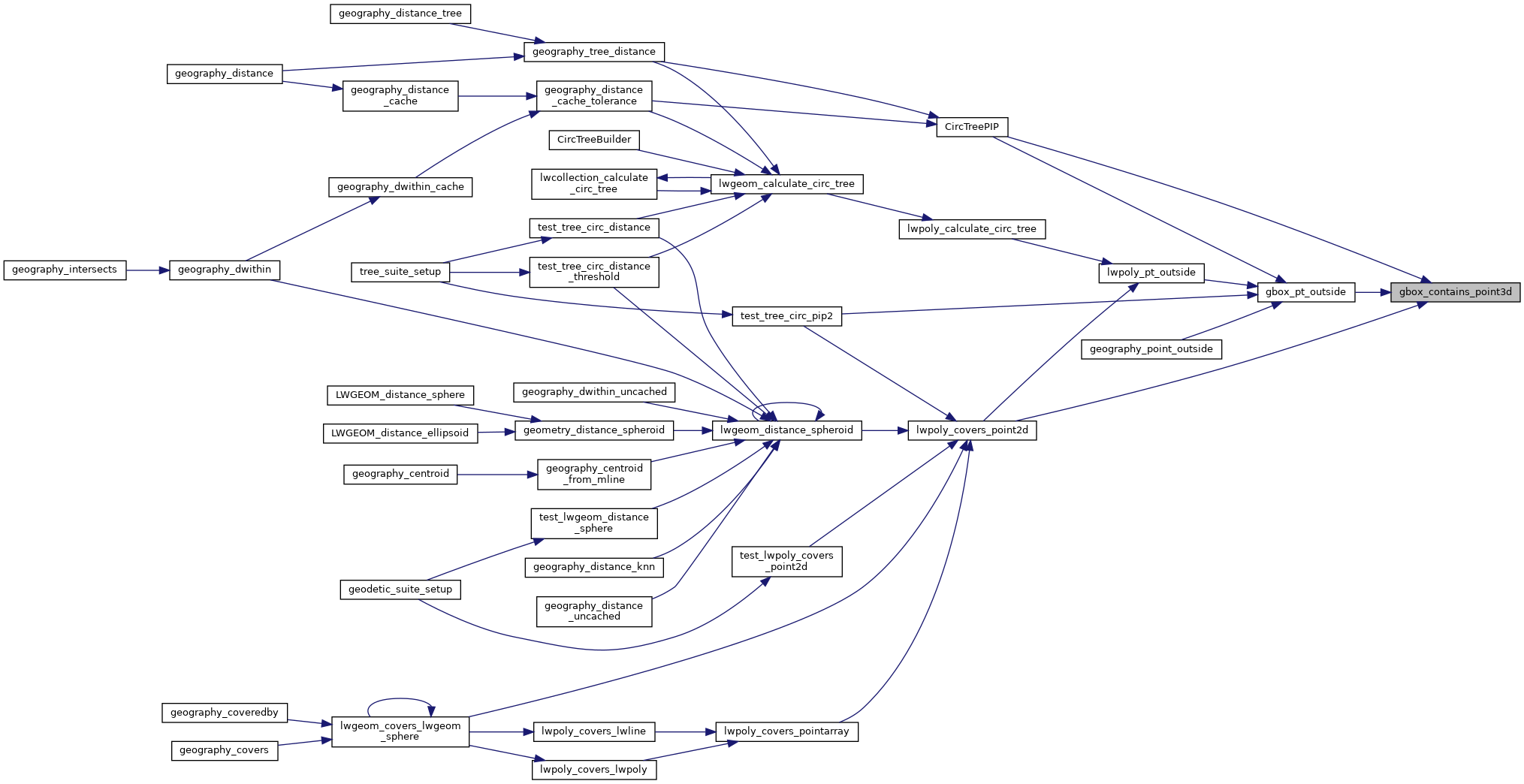
Return true if the point is inside the gbox.
Definition at line 247 of file gbox.c.
References LW_FALSE, LW_TRUE, POINT3D::x, GBOX::xmax, GBOX::xmin, POINT3D::y, GBOX::ymax, GBOX::ymin, POINT3D::z, GBOX::zmax, and GBOX::zmin.
Referenced by CircTreePIP(), gbox_pt_outside(), and lwpoly_covers_point2d().
