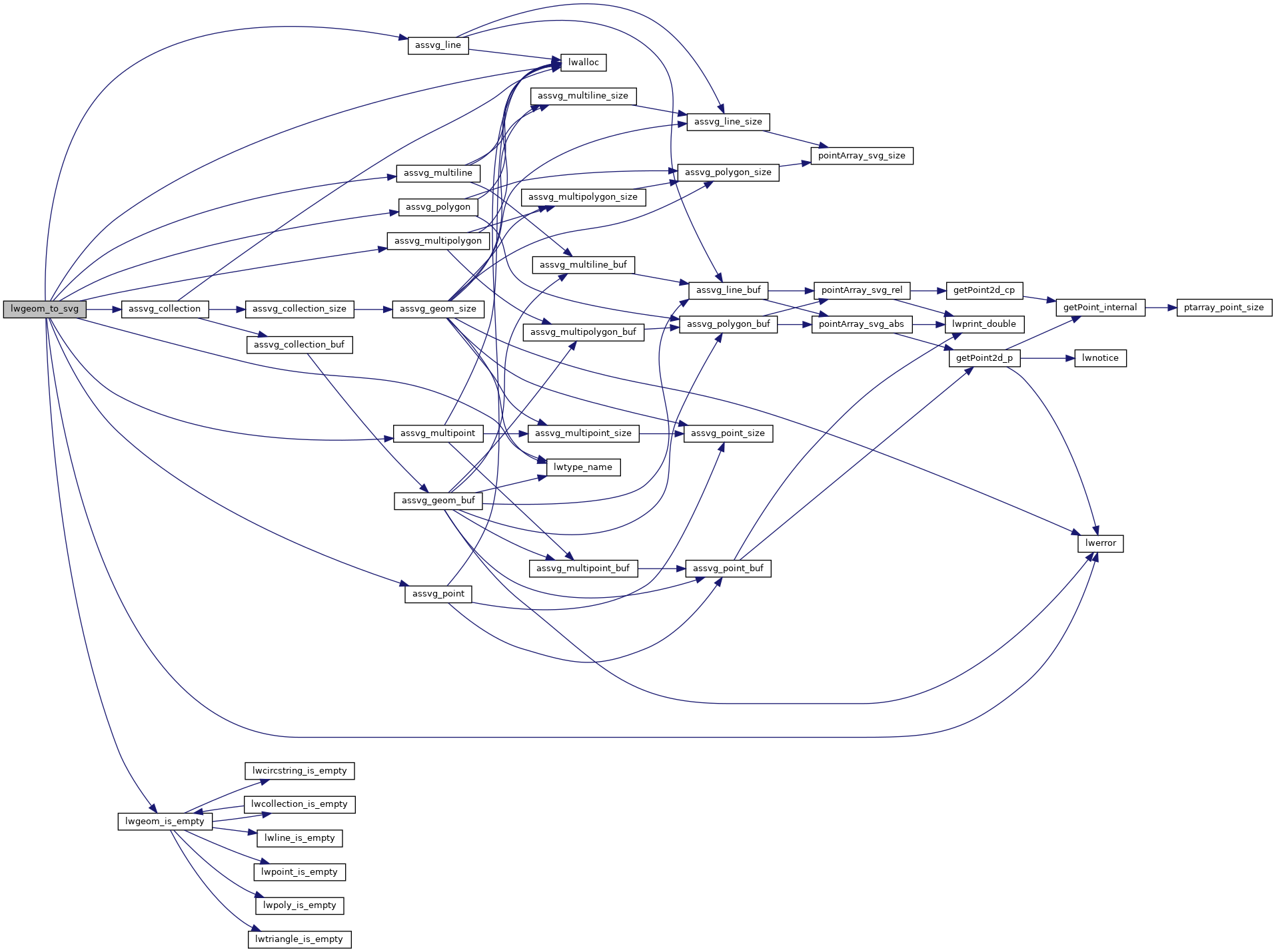
Takes a GEOMETRY and returns a SVG representation.
Definition at line 56 of file lwout_svg.c.
94 lwerror(
"lwgeom_to_svg: '%s' geometry type not supported",
#define POINTTYPE
LWTYPE numbers, used internally by PostGIS.
const char * lwtype_name(uint8_t type)
Return the type name string associated with a type number (e.g.
#define LWSIZE_SET(varsize, len)
void * lwalloc(size_t size)
void lwerror(const char *fmt,...)
Write a notice out to the error handler.
static int lwgeom_is_empty(const LWGEOM *geom)
Return true or false depending on whether a geometry is an "empty" geometry (no vertices members)
static lwvarlena_t * assvg_multipolygon(const LWMPOLY *mpoly, int relative, int precision)
static lwvarlena_t * assvg_multipoint(const LWMPOINT *mpoint, int relative, int precision)
static lwvarlena_t * assvg_multiline(const LWMLINE *mline, int relative, int precision)
static lwvarlena_t * assvg_point(const LWPOINT *point, int relative, int precision)
static lwvarlena_t * assvg_polygon(const LWPOLY *poly, int relative, int precision)
static lwvarlena_t * assvg_line(const LWLINE *line, int relative, int precision)
static lwvarlena_t * assvg_collection(const LWCOLLECTION *col, int relative, int precision)
References assvg_collection(), assvg_line(), assvg_multiline(), assvg_multipoint(), assvg_multipolygon(), assvg_point(), assvg_polygon(), COLLECTIONTYPE, LINETYPE, lwalloc(), lwerror(), lwgeom_is_empty(), LWSIZE_SET, lwtype_name(), LWVARHDRSZ, MULTILINETYPE, MULTIPOINTTYPE, MULTIPOLYGONTYPE, POINTTYPE, POLYGONTYPE, precision, lwvarlena_t::size, LWGEOM::type, and ovdump::type.
Referenced by do_svg_test(), do_svg_unsupported(), geography_as_svg(), and LWGEOM_asSVG().