|
PostGIS
3.2.2dev-r@@SVN_REVISION@@
|
|
inlinestatic |
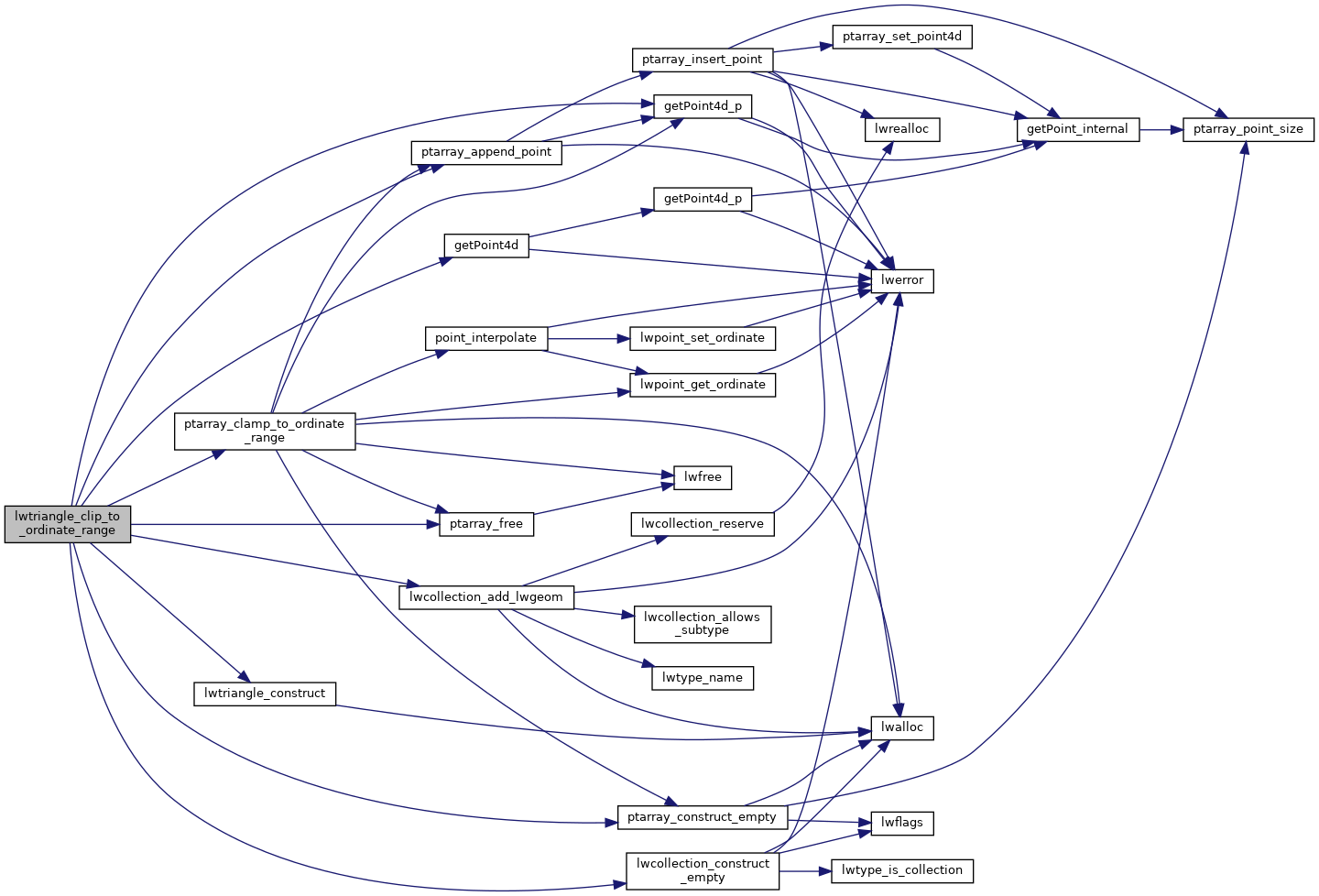
Clip an input LWTRIANGLE between two values, on any ordinate input.
Definition at line 763 of file lwlinearreferencing.c.
References LWTRIANGLE::flags, FLAGS_GET_M, FLAGS_GET_Z, getPoint4d(), getPoint4d_p(), LW_TRUE, lwcollection_add_lwgeom(), lwcollection_construct_empty(), lwtriangle_construct(), POINTARRAY::npoints, LWTRIANGLE::points, ptarray_append_point(), ptarray_clamp_to_ordinate_range(), ptarray_construct_empty(), ptarray_free(), LWTRIANGLE::srid, and TINTYPE.
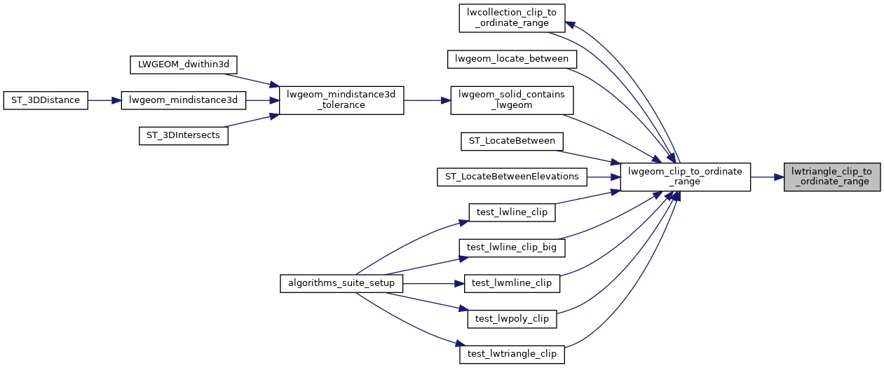
Referenced by lwgeom_clip_to_ordinate_range().

